
Neo-Zoff
A fist-fight; This image refers to the animosity at the opening session of Parliament between Lords Melbourne and Brougham and the recorded exchanges between them. Created 22 October 1836 Work ID: k3k7ufth.; By: John Doyle (1797�1868) via Wellcome Collection; Copyright: Creative Commons Attribution (CC BY 4.0); Source: Look And Learn
Erstellt am 6. Oktober 2025 um 1:26 Uhr
1.Verblendung
MODERATORIN: Wir haben heute Herrn Janov Pelorat eingeladen, einen studierten Kognitions-Psychologen, der schon seit einigen Jahrzehnten als Entwickler und Produkt-Manager im IT-Bereich arbeitet. Er ist hier, um über sein Konzept des Dorfes2.0 zu sprechen, das er auf seiner Seite alien8.at in einer Vielzahl von Artikeln ausrollt. Ebenfalls eingeladen haben wir Herrn Constantin Neo, einen Publizisten, der für seinen konservativen, wirtschaftsliberalen Kurs bekannt ist. Ein herzliches Willkommen, Ihnen beiden!
Herr Neo, Sie haben Dörfer2.0 neulich in einer Glosse „sowjetische Planwirtschaft mit Yoga-Kurs und Gemeinschaftsgarten“ genannt. Warum bringt das Konzept Ihr Blut so in Wallung?
1_1 CONSTANTIN NEO: Mit Verlaub, es regt mich einfach auf, dass solche Ideen alle paar Jahre wieder nach oben gespült werden! Das gesamte Projekt leidet unter klassischer konstruktivistischer Selbstüberschätzung. Der Autor träumt davon, aus „Team-Arbeit à la Bullerbü“ eine funktionierende Alternative zur modernen Arbeitswelt zu schaffen und glaubt, komplexe soziale Systeme ließen sich wie Software programmieren. Die minutiöse Ausarbeitung von „Tags“ statt Hierarchien, die Pfirsich-Organisation und die detaillierten Überlegungen zu Intro- vs. Extraversion zeigen eine erschreckende Naivität: Gesellschaften entstehen evolutionär über Jahrhunderte, nicht am Reißbrett weltfremder Theoretiker.
MODERATORIN: Herr Pelorat, vielleicht können Sie in ihrer ersten Replik unseren Zuschauern das Dorf 2.0 auch gleich vorstellen. Es ist ja das Konzept, das im Mittelpunkt Ihrer Artikel steht.
JANOV PELORAT: Es geht doch genau um eine Weiterentwicklung bestehender Konzepte von Wohnen und Arbeiten! Es geht darum, dass wir über die Jahrhunderte insbesondere mit dem Aufstieg von Industrialisierung und Marktwirtschaft Dinge mehr und mehr voneinander getrennt haben, die vorher über Jahrtausende zusammengehört haben und dass wir heute an der Zunahme von psychischen Krankheiten, Burnout und Stress, der Akkumulierung irrsiniger Vermögen bei einigen wenigen und einer grassierenden Umweltzerstörung merken, dass mit dieser Entwicklung zur Individualisierung und Vereinzelung irgend etwas gewaltig im Argen liegt! Sie sprechen von Evolution, aber es gibt eben auch immer wieder evolutionäre Entwicklungen, die in einer Sackgasse enden! Und zu Ihrem Verriss der Pfirsich-Organisation: andere haben darüber ganze Bücher geschrieben1!
Bevor ich mich zu sehr verirre, fange ich aber vielleicht besser mit einer Frage ans Publikum an. Könnten Sie bitte mal die Hand heben, wie viele von Ihnen irgendwann einmal eine der Star-Trek Serien geschaut haben? _Kurze Pause… _ Ui, das sind doch einige. Könnten Sie nochmal aufzeigen, wenn Sie der Meinung sind, dass die dort gezeigte Utopie mehr ist für Sie als einfach nur Fernseh-Unterhaltung oder eine weltfremde Reißbrett-Theorie? Zeigen Sie gerne auf, wenn Sie mit Star-Trek z. B. Zuversicht und Hoffnung auf ein vernunftbasiertes Zusammenleben und auf eine bessere Zukunft verbinden! _Wieder kurze Pause… _ Na, das sind doch fast genau so viele Hände wie vorhin!
Mir ging es genau so und je länger ich nach dem Studium am Arbeitsleben teilnahm, umso mehr stellte ich mir die Frage: Worum geht es in Star-Trek eigentlich? Was ist das Kern-Thema? Und warum schaffen wir so etwas nicht im Hier und Jetzt?
Wenn ich es resümiere, sind es die folgenden Punkte, die Star Trek ausmachen:
- In räumlicher Nähe wohnen und arbeiten, wobei persönliche Freiheit, Privatsphäre sowie Selbstbestimmung und Selbstverwirklichung dominierende Werte sind.
- Es gibt zwar Hierarchien – immerhin sind wir in einer quasi-militärischen Organisation -, aber alle Führungspersonen sind selbst Hands-on involviert, sie sind gewissermaßen die besten ihres Fachs und übernehmen Schichten wie alle anderen auch. Dazu verfügen Führungskräfte über ein hohes Maß an sozialen Skills und fordern diesbezüglich ihre Untergebenen auch immer wieder heraus. Dazu gibt es Personal, das explizit dafür da ist, bei psychologischen Problemen und Konflikten der Crew zu assistieren.
- Es gibt ein starkes Set an Werten wie Demokratie, Interessenausgleich, Diversität, einen hohen Stellenwert von Selbstverwirklichung bei gleichzeitig geringer Bedeutung von Geld und Reichtum.
- Wissenschaft und Fakten sind elementare Handlungselemente, Religion dagegen spielt kaum eine Rolle und wenn, dann meist keine gute.
Es fiel mir auf, dass ich alle Elemente einzeln in meinem Leben kennengelernt habe: eine diverse WG, intensive Team-Arbeit mit tollen Kolleg:innen bei der Arbeit, wie gut es sich anfühlt, wenn man mit anderen durch ein gemeinsames Set an Werten verbunden ist – im kirchlichen Kontext, usw. Es gab nur ein Problem: all diese Erlebnisse fanden in getrennten Welten statt und in meiner Erfahrungswelt war keine Möglichkeit erkennbar, wie diese Erlebnisse in einem realistischen Setting zusammenkommen könnten. Das war die Geburtsstunde meiner Idee von den Dörfern 2.0.
Insofern muss ich Ihnen, Herr Neo, da auch heftig widersprechen. Das Dorf2.0 ist eben kein Retorten-Konstrukt. Die Zutaten existieren, einzeln und bereits vermischt. Das Dorf2.0 ist einfach eine Art Blaupause und eine Projektionsfläche, wie die bereits vorhandenen und teils verbundenen Elemente ein schlüssiges Ganzes ergeben können. Es ist wie mit einer Portion von Cacio e Pepe. Geübte Köche schaffen es auch ohne Hilfsmittel, eine cremige, gut gebundene Sauce hinzubekommen. Das Dorf2.0 Setting kommt dem Calcium-Nitrat gleich, mit dem das Gericht im Gegensatz zur traditionellen Rezeptur auch ungeübten Köch:innen fast immer gelingt.
MODERATORIN: Danke sehr für die interessante Zusammenfassung! Jetzt hab ich Hunger! Lacht Das klingt doch tatsächlich, als hätte da jemand mit bereits vorhandenen Zutaten ein neues Gericht gekocht, oder Herr Neo?
6_1 CONSTANTIN NEO: Papperlapapp, ein Blick in die Geschichte des 19. Jahrhunderts widerlegt das! Utopische Sozialisten wie Robert Owen schufen genau solche Gemeinschaften. Seine berühmteste, „New Harmony“, war explizit als gewerblich-landwirtschaftliche Kooperative konzipiert. Sie ignorieren die unerbittliche Lehre der Geschichte, dass derartige Experimente fast ausnahmslos an der menschlichen Natur zerschellen.
JANOV PELORAT: Meines Wissens existiert New Harmony noch und war selbst nach dem Abgang Owens noch ein Anziehungspunkt für innovative Geister und Wissenschaftler! Aber das nur am Rande.
Dass die Geschichte zeigt, dass solche Ansätze immer wieder scheitern, ist wahr. Deshalb ist es wichtig – wie Sie es immer wieder betonen -, die menschliche Bedürfnisse realistisch einzuschätzen und darauf Rücksicht zu nehmen, es anders und besser zu machen. Es geht eben nicht um Ideologen, religiöse Gruppen oder spontanen Hippies, die von der Landwirtschaft träumen bis sie merken, dass das eine ganze akademische Disziplin ist, inzwischen und sie eigentlich keine Ahnung haben. Der Kern der Dörfer 2.0 dürfte in den meisten Fällen eine Reihe von Nerds sein, deren kreativ-produktive Arbeit im Mittelpunkt steht. Und wir sind eben nicht isoliert im Dschungel auf der Suche nach der idealen Gemeinschaft, sondern wir sind genau dort, wo das Leben ist. Der Kern kann des Dorfes könnte die Modernisierung eines Sägewerks sein, die Transformation eines chemischen Labors in das Herzprojekt eines Dorfes oder eine Klinik. Ein Erbe könnte etwas Progressives aus einer Villa an der Küste machen wollen – es gibt Hunderte mögliche Nuclei für ein Dorf2.0. Und weil Ihnen die persönliche Bereicherung so wichtig ist: die findet ebenso im Zentrum wie im Speckgürtel des Dorfes statt, dort wo oft vielleicht gesetteltere Familien die Konzepte ausrollen.
7_1 CONSTANTIN NEO: Sie versuchen, sehr mainstreamig demokratisch-marktwirtschaftlich rüberzukommen, aber sind wir ehrlich: Die Gründung eines „Dorf2.0“ ist per se ein radikaler, von oben entworfener Bruch mit der bestehenden Gesellschaftsordnung. Es ist ein Versuch, eine künstliche Ordnung zu schaffen, anstatt die natürliche, historisch gewachsene zu akzeptieren. Konservativer Wandel bedeutet, auf bestehenden Strukturen aufzubauen, diese zu verbessern und nicht, sie durch ein unbewiesenes Modell zu ersetzen, das die Grundprinzipien von Eigentum, Freiheit und Wettbewerb außer Kraft setzt.
JANOV PELORAT: Entschuldigen Sie mal, seit Ende des 19.Jahrhunderts sind Genossenschaften Teil des deutschen Gesetzeskanons. Erst Anfang der 2000er wurde das Genossenschaftsrecht an wichtigen Stellen gestärkt. Wollen Sie mir also allen Ernstes vorwerfen, dass wir mit einer Genossenschaftsholding – und nichts anderes ist ein Dorf2.0 – die Gesellschaftsordnung über den Haufen werfen? Das ist doch böswillige Verdrehung von Tatsachen! Seit wann ist es ein Akt der kommunistischen Weltrevolution, wenn man auch außerhalb einer sinnstiftenden Arbeit Kontakt haben möchte, wenn man Bildung und Forschung eng mit der Arbeit koppeln möchte, wenn man sich für vergünstigtes Wohnen und Leben und für größere Investitionen in einem genossenschaftlichen Rahmen zusammenschließt? Sogar die gemeinsamen Werte und eine konkrete thematische Ausrichtung sind ganz im Sinne des Genossenschaftsgedankens!
Wenn überhaupt dann fügt das Dorf2.0 dem bestehenden System eine Schicht hinzu, indem zwischen Individuum bzw. Familie und Staat eine entlastende und identitätsstiftende Schicht des Dorfes eingezogen wird. Und wenn wir ehrlich sind, dann ist das in keinster Weise neu, sondern ein sehr altes Konzept, das bestenfalls mit ein paar neuen Ideen ergänzt wird. Deshalb heißt es ja auch „Dorf2.0“ und nicht „Takatukaland“.
8_1 CONSTANTIN NEO: Sie betonen immer wieder, dass Dörfer2.0 auf einer wirtschaftlichen Basis stehen. Doch Ihr Modell kann nicht autark existieren. Das Dorf2.0 ist eine parasitäre Nische. Es profitiert von der globalen Marktwirtschaft, die die technologischen Werkzeuge, die Infrastruktur und die rechtlichen Rahmenbedingungen bereitstellt. Das „Dorf2.0“ würde keine neuen Märkte schaffen, sondern bestenfalls in bestehenden Märkten agieren, die durch das überlegene, freie System geschaffen wurden. Die Einnahmen werden benötigt, um das utopische Sozialmodell (Grundeinkommen, etc.) zu finanzieren. Der Motor ist nicht das Dorf selbst, sondern das System, das es verachtet und zu ersetzen sucht.
JANOV PELORAT: Autarkie, parasitäre Nische, Systemverachtung und Revolution – verzeihen Sie, aber welche Fieberträume habe ich denn bei Ihnen ausgelöst? Reicht schon das Stichwort des bedingungslosen Grundeinkommens, damit sie in ihren Träumen von Lenin und Stalin verfolgt werden? Wenn überhaupt, dann ist das Dorf2.0 nichts anderes als ein Zwerg, der auf den Schultern von Riesen steht, ein Gebilde, das ohne 5000 Jahre Zivilisationsgeschichte nicht möglich wäre. Nicht zuletzt die Wurzeln im Genossenschaftsrecht hatte ich ja bereits erwähnt. Was die Dörfer2.0 realisieren wollen ist schlichtweg eine neue Form der „Shareconomy“, eine Art des „Corporate Village“ – vielleicht machen Ihnen diese neumodischen Wirtschaftsbezeichnungen das Konzept leichter bekömmlich! Eine bessere Work-Life-Balance, existenzielle Sicherheit, weniger Bullshit im Job, mehr Sinn und Handfestes, inspirierende Gemeinschaft, flache Hierarchien, eigene Wünsche und Projekte einbringen, mehr Zeit in der Natur, kurze Arbeitswege, Internet und Vernetztheit: Es gibt so vieles, was der Gen X, Y und Z wichtig ist, was den Boomern schwerfällt zu verstehen. Im Endeffekt ist das Dorf2.0 auch Ausdruck dessen.
Außerdem: Es ist ein häufiger Fehler der neoliberalen Denkschule, dass sie vorgibt, die Marktwirtschaft zu verteidigen, aber was sie eigentlich verteidigt, sind prekäre Arbeitsverhältnisse, Monopole, die Akkumulation geerbten Vermögens und Steuervermeidung bis hin zur Illegalität. Marktwirtschaft, insbesondere die soziale Marktwirtschaft, hat mit alldem doch nichts und auch überhaupt nichts zu tun! Die Unternehmen, die von Dörfern2.0 betrieben werden, sind gierig auf Marktwirtschaft, gierig darauf, auf die effizienteste Weise das neuste und innovativste Produkt zur besten Marge herzustellen und damit die Nachfrage nach diesen Produkten zu wecken oder zu verstärken. Ich hab keine Ahnung, wie sie auf Basis meiner Texte zu anderen Schlussfolgerungen kommen können!
Und zu den „neuen Märkten“: ich kann mir da schon neue Märkte vorstellen, vielleicht sogar ganz interessante, zumindest für den Fall, dass es dazu kommen sollte, dass Dörfer 2.0 wie Pilze aus dem Boden schießen. Hier ein paar Ideen:
- Dörfer 2.0 legen wert auf hochqualitative Möbel, auch wenn sie teuer sind.
- Sie machen viel Musik, mögen Intrumente und Jam-Sessions.
- Sie legen Wert auf teurere, aber gut reparierbare Technik.
- Sie begrüßen neue Wohn-Konzepte wie z. B. Tiny Houses.
- Sie erwerben mehr und mehr Häuser und wollen diese klimasicher und nachhaltig ausstatten.
- Sie lieben Saunen und Pools.
14_1 CONSTANTIN NEO: Blendwerk! Das Konzept stellt eine gefährliche Delegitimierung funktionierender Institutionen dar. Arbeit, Schule, Universtität, Wohnen – all das wollen Dörfer2.0 neu erfinden! Die Grundhaltung, dass Existenzängste, Armut und das aktuelle System Menschen davon abhalten, ihr „Ikigai“ zu leben, ist pure Undankbarkeit gegenüber dem historisch beispiellosen Wohlstand unserer marktwirtschaftlichen Demokratien. Die Diffamierung normaler Arbeitsverhältnisse als „fragmentiert“ und defizitär untergräbt das Vertrauen in bewährte Institutionen und spielt Populisten in die Hände. Statt dankbar für unseren Wohlstand zu sein, wird er als unzureichend verunglimpft.
JANOV PELORAT: Lacht Man muss die Neoliberalen einfach mögen. Sie lieben es, wenn ihre Ikonen mit der Motorsäge auf der Bühne stehen und von Disruption faseln, aber wenn ein Sozi von einem Modell träumt, das etablierte Institutionen disruptieren könnte – die im Übrigen meist gerade ein Neoliberaler kaputtspart – dann ist er plötzlich ein undankbarer Zerstörer! Sie müssen sich mal entscheiden! Es gilt doch das gleiche wie bei einem Kassetten-Player oder einem Pferdefuhrwerk: wenn sich diese Institutionen immer noch als „State of the Art“ erweisen, dann haben sie nichts zu befürchten. Und wenn es mögliche Verbesserungen gibt, dann muss das Alte halt langsam sterben und das Neue nimmt seinen Platz ein.
Sind wir jetzt am Boden Ihres argumentativen Kaninchenbaus angekommen?
2.Gruppe und Konformität
MODERATORIN: Herr Neo, vielleicht schütten Sie da wirklich ein bisschen das Kind mit dem Bade aus! Lassen Sie uns doch lieber nochmal zum Thema „Gruppe und Konformität“ kommen!
1_2 CONSTANTIN NEO: Na, vielleicht hab ich mich da wirklich ein bisschen gehen lassen. Aber wir kommen schon wieder zum nächsten Aufreger für mich. Herr Pelorat, Sie legen nahe, der Mensch sei in der Lage, den Egoismus, die Gier und den Eigennutz auf eine höhere Ebene zu verlagern, auf die des Dorfes. Das mag ein intellektuell reizvolles Gedankenspiel sein, aber in der Realität grenzt das gefährlich an Naivität! Der Mensch ist kein altruistisches Wesen, das seinen inneren Trieb zum persönlichen Vorteil durch ein vages Gefühl der Zugehörigkeit ersetzt. Was passiert, wenn die Interessen des Einzelnen – sei es die freie Entscheidung über sein Kapital oder die Wahl seines Wohnorts – in direkten Konflikt mit den Regeln und Zielen der Gemeinschaft geraten? Die Behauptung, Eigentum würde dem Einzelnen über die Gemeinschaft gehören, löst den Widerspruch nicht auf. Sie verschleiert lediglich, dass die kontrollierende Macht über dieses Eigentum beim Kollektiv liegt, nicht beim Individuum.
MODERATORIN: Ist das Dorf2.0 also das Eintauschen von Zugehörigkeit gegen Freiheit, Herr Pelorat?
JANOV PELORAT: Warum schließen sich Menschen zusammen, sogar bei so etwas Trivialem wie Glücksspiel? Bis zu einem Viertel der Spieler sind in Tipp-Gemeinschaften!? Es ist doch ganz einfach: Sie machen es nicht in erster Linie, weil sie Ihrem Nachbarn einen Gewinn wünschen, sondern weil sie ihre eigenen Gewinnchancen erhöhen wollen, selbst wenn der Gewinn dann geringer ausfällt.
Das Dorf ist nichts anderes als eine transparente Genossenschaftsholding, unter der eine Vielzahl von Unternehmungen und Einrichtungen untergebracht sind. Die Dorfbewohner sind Anteilseigner dieser Genossenschaft und damit sind sie Teil einer reglementierten und bestens organisierten Reihe von Organisationen (es soll ja irgendwann viele solcher Dörfer2.0 geben), die das Ziel haben, unter einer bestimmten thematischen Ausrichtung günstigen Wohnraum, ein günstiges Lieblingscafé und Arbeit, sowie eine inspirierende und diverse Umgebung zur Verfügung zu haben. Die Mitglieder dieser Genossenschaften arbeiten einerseits an ihrem eigenen Wohlstand (Lohn / Gewinn) und dem gemeinsamen Wohlstand (Dividende / Anteile), darüber hinaus aber auch an einem Thema, das der Arbeit einen Sinn über den Profit hinaus gibt.. Geld ohne Bedeutung und Sinn einerseits und Sinn ohne Geld andererseits sind schließlich gleichermaßen eine ziemlich traurige Angelegenheit! Alles verläuft also nach Bahnen die im Genossenschaftsrecht und in der Satzung genau geregelt sind. Teil dessen ist auch das Framework an grundlegenden Werten, auf denen die Dorf2.0-Idee aufbaut und ohne die sie nicht möglich ist. Wie in den meisten Organisationsformen, die unsere moderne Demokratie und soziale Marktwirtschaft anbietet, kann jeder genau in Erfahrung bringen, wie alles geregelt ist, er kann zustimmen und sich beliebig monetär und zeitlich investieren und sich auch wieder mit Zins und Zinseszins daraus zurückziehen.
Vielleicht noch eine weitere Bemerkung: Menschen neigen dazu, sich an allen Plätzen heimisch zu fühlen, an denen sie sich wohlfühlen, sei es das Büro-Zimmer am Arbeitsplatz, der Proberaum der Band oder das Lieblingscafé. Der Unterschied zum Dorf2.0 ist, dass unsere Identifikation mit all diesen Orten völlig fiktiv ist. Das Café macht vom einen Tag auf den anderen zu, der Chef kündigt uns fristlos und der Proberaum-Besitzer meldet selbst Bedarf an und kündigt den Mietvertrag. Im Dorf2.0 dagegen bin ich Anteilseigner vom assoziierten Cafe, vom Proberaum und von den Arbeitslokalitäten. Ich kann mitbestimmen und ich werde informiert über Änderungen und kann darauf Einfluss nehmen. Das ist ein großer Unterschied.
Das Ziel ist eine flexible und gleichzeitig enge und produktive Gemeinschaft, die Teilhabe ermöglicht, gemeinsam wächst und an Wohlstand gewinnt, die voll im innovativen inspirierenden Strom von Forschung und Bildung steht und in der der Einzelne merkt, dass den anderen etwas an ihm gelegen ist. Aber Naivität und Gefahr vermag ich da keine zu entdecken.
6_2 CONSTANTIN NEO: Historisch scheitern solche Vorhaben wegen der gleichen Problemen, die auch Ihr Modell heimsuchen! Beginnen wir mit dem Mangel an Arbeitswillen, weil der Anreiz des Eigentums fehlt.
JANOV PELORAT: Das Dorf mag für jeden Persönlichkeitstyp geeignet sein, nicht aber für jeden Lebensentwurf! Wenn jemand das starke Bedürfnis hat, sich elitistisch abzusetzen oder seinen Status zu zeigen, wenn jemand sich schwer damit tut, seine Couch, seine Sauna oder seinen Pool mit anderen zu teilen oder wenn jemand den Konflikt so sehr scheut, dass er nicht überzeugt werden kann, dass es sich lohnt, respektvoll in die Auseinandersetzung zu gehen, dann werden ihn Dörfer2.0 definitiv nicht ansprechen. Wenn jemand arbeitet, um sich seinen Traum von Sportwagen, Villa und Yacht zu erfüllen, wird er nur schwerlich in einem Dorf2.0 landen und das ist auch gut so.
Wenn aber jemand davon träumt, in einem kooperativen inspirierenden Umfeld seine Möglichkeiten und Fähigkeiten zu erweitern, dann wird er in einem Dorf2.0 alle Ressourcen finden, die er braucht! Wir wenden uns an jene, die ihre Kinder in einem entlastenden und inspirierenden sozialen Netz aufwachsen sehen wollen; jene, die eben nicht bis ins Rentenalter warten wollen, bis sie sich ein geräumiges Eigenheim, einen komfortablen Arbeitsplatz und einen Pool oder eine Sauna leisten können, selbst wenn sie diesen Luxus mit anderen teilen müssen. Wir sprechen jene an, für die es gerade den Reiz ausmacht, nicht alles für sich alleine zu haben, sondern z. B. in ein gemeinsames Studio samt Musik-Zimmer zu investieren, wo sie entspannt allein oder mit anderen zusammen eine Runde jammen können. Die sind das Ziel, die auf intellektuelle Herausforderung und Inspiration stehen. Wir wenden uns an jene, die sich freuen, lästige individuelle Pflichten (Kochen, Putzen oder die Steuererklärung) zu großen Teilen abgeben zu können und sich stattdessen dem zu widmen, wofür sie brennen und worin sie gut sind. Aber gerade weil wir darauf abzielen, die Dörfer zu kreativen innovativen Fusionskammern zu machen, wird es irrsinnig viel Arbeit, bezahlte Arbeit, drin und drum herum geben – und ebenso viele Möglichkeiten, sich mit steigendem Anspruch an Wissen und Erfahrung daran zu beteiligen und vom bloßen Arbeiter zum Teilhaber und Dorf-Bewohner zu werden. Sobald es z. B. von den Ingenieuren des Projekts einen funktionierenden Prototypen gibt, gilt es, die Serienfertigung zu planen und effektiver zu machen. Es gilt, eine Logistik aufzubauen oder gar einen dezentralen Konstruktionsprozess. Während die Nerds bereits an der nächsten Version des Automobils basteln, ist eine ganze Wertschöpfungskette, die über viele Dörfer2.0 reicht, damit beschäftigt, die vorherige Version unter die Leute zu bringen. Vielleicht ist die Analogie des mittelalterlichen Klosters, um das sich herum ein Dorf bildet, gar nicht so schlecht. Wer weiß, welche künftigen Städte dem mittelalterlichen Fulda, Essen oder Salzburg entsprechen werden!
Insofern ist es falsch, dass Geld und Eigentum keine Rolle spielen. Das Dorf wäre ein Misserfolg, würden seine Bewohner kein Geld verdienen! Die Frage ist vielmehr, wofür man sein Geld ausgibt! Kann sein, dass das Dorf2.0 da einige Konventionen verändert!
4_4 CONSTANTIN NEO: Ok, ok, Sie behaupten, durch die Genossenschaftsanteile und die gemeinsamen Investitionen bliebe das Eigentum erhalten, wenn auch in gebundener Form. Dies ist ein euphemistischer Begriff für die Enteignung des individuellen Kapitals. Privateigentum ist mehr als nur ein juristisches Konstrukt; es ist die Grundlage für Liquidität, Investitionsfreiheit und individuelle Entscheidungsfindung. Die Idee, dass Sie Ihren Anteilen z. B. einem Kernspintomographen besitzen, den Sie niemals allein nutzen können, ist nicht die Zunahme von Freiheit, sondern eine Fiktion, die Ihre reale finanzielle Autonomie aufhebt. Ihr Kapital ist nicht mehr frei beweglich, handelbar oder frei von den Launen der Gemeinschaft. Das ist der Tod von Unternehmertum und individueller Finanzkraft.
JANOV PELORAT: Spannend, wie unterschiedlich Menschen ticken. Obwohl ich kein Mediziner bin, kann ich förmlich spüren, wie elektrisierend es sein muss, als fachlich geschulte Person mit einem solchen Kernspin-Gerät arbeiten zu können. Natürlich ergibt es einen riesigen Unterschied, ob ich es im Rahmen meiner beruflichen Pflichten nutzen und drei Knöpfe drücken darf oder ob es sich wie mein geteiltes Eigentum anfühlt. Im gleichen Moment spüre ich aber auch die Verantwortung und das Bewusstsein, dass das Dorf wieder ein paar Jährchen brauchen wird, um die Rücklagen auf den vorherigen Stand zu bringen. Allein diese Gelegenheit, diese Freiheit zu haben, über so ein Gerät zu verfügen, es nicht nur als Mitarbeiter zur Erfüllung meiner beruflichen Pflicht nutzen zu dürfen, sondern es mein (partielles) Eigen zu nennen und eine Gelegenheit zu haben, meine Forschungsfragen damit zu beantworten, lässt mich müde lächeln, wenn Sie behaupten, da gingen Freiheiten verloren. Im Gegenteil: Es werden Freiheiten eröffnet, von denen in einem kapitalistischen Setting keine Rede sein konnte. Natürlich macht das aber nur für eine Gruppe von Medizin-Nerds Sinn, die auch genügend Phantasie haben, wie sie mit dem CT auch Geld verdienen könnten. Wenn wir uns jetzt noch vorstellen, dass es eine Reihe von Medizin-Techniker:innen im Dorf gibt, die in der Lage wären, den Kernspin auseinanderzunehmen und wieder zusammenzubauen, dann ergibt sich nochmal ein völlig neues Bild! Und da das Dorf ja Menschen mit einer ähnlichen thematischen Neigung sammelt, ist das gar nicht abwegig! Vielleicht hat das Gerät in der Anschaffung nur einen Bruchteil des üblichen Preises gekostet, weil es bereits abgeschrieben und beschädigt war? Vielleicht wissen die Nerds vom Dorf2.0 noch etwas damit anzufangen! Und Lieschen Meier, die nur im Dorf ist, weil sie das Yoga und den Garten mag Zwinker , hat auch etwas davon, weil die Umsätze aus der Arbeit mit dem CT auch ihr zugutekommen. Noch viel mehr, wenn sie zu denen gehört, die die Patienten raus und reinfahren.
In einer traditionellen Firma wäre es ja eher so: Dem Anschaffenden ist das Gerät völlig egal – er will ja nur Gewinn damit erzielen. Dem Vorgesetzten ist das Gerät egal, denn er hat nur den Bullshit-Job, darauf aufzupassen, dass dieser Gewinnerzielungsabsicht bloß nichts in den Weg kommt. Dem Angestellten, der das Gerät bedient, muss es völlig egal sein, weil bei ihm das Augenmerk darauf liegt, möglichst reibungslos Patient A hinaus und Patient B hineinzuschieben. Und dem Auswertenden der Bilder ist es egal, weil sein Job nur darin besteht, Bilder auszuwerten. Und selbst wenn das ausführende Fachpersonal eine brillante Hypothese hätte, welche sie mit dem Gerät gerne widerlegen oder bestätigen wollten, käme es ihnen vermutlich nicht mal in den Sinn, vor ihrem Chef zu buckeln, denn der würde nur auf den Oberchef verweisen (und gleichzeitig den Zugang zu ihm beschränken). Wohlgemerkt: es ist nicht die Marktwirtschaft, die ich kritisiere oder die Forschung. Es ist die säuberliche Trennung z. B. von Forschung, Bildung, Arbeit und Freizeit. Und das nimmt den Dingen so viel von ihrer Seele!
1_3 CONSTANTIN NEO: So ein Gerät ist nun mal ganz nüchtern und sachlich schlichtweg eine Investition, die sich amortisieren muss und deren verfrühte Abschreibung zu verhindern ist! Da können Sie doch nicht mit „Seele“ argumentieren! Wobei, das ist genau die Art und Weise, mit der Sie den Gruppendruck erzeugen, dass Bewohner doch bitteschön ihr sauer verdientes Geld gleich wieder ins Dorf investieren sollen! „Klar kannste Dir auch was anderes kaufen, aber das wird gar nicht gerne gesehen!“
Sie unterliegen hier doch drastisch einem falschen Begriff des „Gemeinwohls“! Sie adressieren in ihren Texten zwar die Gefahr der Tyrannei des Kollektivs, aber das ist doch ein Lippenbekenntnis! Ein System, in dem Ihre soziale und wirtschaftliche Existenz von der Gemeinschaft abhängt, erzeugt einen unvermeidbaren Konformitätsdruck. Soziologische Studien zeigen, dass der Gruppenzwang in kleinen, engen Gemeinschaften am stärksten ist. Abweichende Meinungen oder innovative Ideen, die nicht der Mehrheit gefallen, werden nicht etwa gefeiert, sondern stigmatisiert und zum Schweigen gebracht.
JANOV PELORAT: Touché, Konformitätsdruck und die Gefahr, dass die Vorlauten die Stillen und die mit der Mehrheitsmeinung die Minderheitsmeinungen übertönen, ist definitiv eine Gefahr. Während sie im klassischen Dorf diesen Mechanismen relativ schutzlos ausgeliefert sind – ich bin auf dem Dorf groß geworden -, hat das das Dorf2.0 ja genau das Ziel, dem mit allem entgegenzuwirken, was Psychologie und Soziologie aufzubieten haben. Ziel ist doch, dass sich jeder eine passende Nische im Gefüge schaffen können soll, in der er sich wohlfühlt. Konflikte müssen früh und offen adressiert und gelöst werden, auch wenn gründliche Lösungen ggf. aufwändiger sind. Meinungs- und führungsstarke Personen müssen gefördert werden, damit sie neue Projekte zum Erfolg führen können oder als Vorstand eines Dorfes gewählt werden. Pubertierende Jugendliche brauchen eine Chance, ihre Sturm-und-Drang-Rebellion konstruktiv auszuleben und der Kritik dabei Luft zu machen. Und dann haben wir nicht zuletzt noch die notorischen Skeptiker und Zyniker, für die es gilt, passende Nischen zu finden. Hier ist ja immer der spannende Punkt, wie ich ihre Argumente, ihre Kritik und ihre erbarmungslose Analyse produktiv nutzen kann, ohne dass sich eine toxische Stimmung entwickelt. Das sind die Kräfte, die einem Konformitätsdruck und dem Druck der Mehrheit entgegenarbeiten. Man muss nur eben wieder soziale Mechanismen finden, wie das auf hilfreiche und wertschätzende Weise geschehen kann.
Insgesamt ist die spannende Herausforderung, solche Konflikte als normalen Teil in das System zu integrieren und für die unterschiedlichsten Varianten Lösungen zu finden. Von der einfachen Mediation über eine Sonderlösung für einen „einsamen Wolf“ oder die Initiierung eines konkurrierenden Ansatzes bis hin zur Zellteilung, wo aus einem zwei Dörfer2.0 werden.
Nehmen wir z. B. den radikalsten Fall an und eine größere Gruppe will ein Projekt mit der Investition einer externen Firma abwickeln, während es der Großteil des Dorfes für keine gute Idee hält, sich auf das externe Kapital zu verlassen. Solange das Business-Gebaren der externen Firma keinen grundsätzlichen Anlass zur Kritik gibt, könnte das Ergebnis von Verhandlungen sein, dass das neue Projekt bereits in einem Teil der Räumlichkeiten des Dorfes vorbereitet werden kann, dass aber innerhalb eines engen Zeitplans in den nächsten Monaten ein neues Dorf gegründet werden soll. Wäre es nicht klasse, wenn alles sogar derart über die Bühne ginge, dass die Teilung mit einer großen Party gefeiert würde?
6_3 CONSTANTIN NEO: Und schon haben wir wieder traute Bullerbü-Atmosphäre! Erfahrungsgemäß werden interne Machtkämpfe und der ideologische Streit über die Gemeinschaftsregeln die Dörfer zerreißen!
JANOV PELORAT: Es ist wichtig, dass die Prozesse, wie gewählt wird, wie es zu Entscheidungen oder zu Vetos kommt, von vorne herein klar sind. Das betrifft die Dorf-Leitung genau so wie Aufsichtsräte und Geschäftsführung der Unternehmen und geht bei Bedarf bis hin zu Projektgruppen. Wichtig ist zudem, dass vieles davon online und zeitlich gesehen relativ „ad hoc“ stattfinden kann.
Ebenso wichtig ist es, dass das grobe Gerüst von Werten schon von Anfang an steht und lediglich noch im Detail angepasst und ergänzt werden muss. Das gilt insbesondere für die Bereiche, die nicht die grundlegenden Werte betreffen, sondern jene, die von Dorf zu Dorf variieren: Haustiere, Reinlichkeit Lautstärke, verschiedene Drogen wie Alkohol und Zigaretten oder sogar so etwas wie sexueller Offenheit. Die meisten Dörfer werden da mittlere Positionen einnehmen, aber ich kann mir auch wunderbar ein Dorf vorstellen, das sehr promiskuitiv ist und insbesondere Marihuana gegenüber offen ist, aus der Historie heraus Haustieren und Alkohol gegenüber aber ablehnend gegenübersteht. Dem gegenüber könnte ein sehr reinliches, aber haustierfreundliches Dorf stehen, das sich wünscht, dass seine Bewohner im gemeinsamen Wohn- und Arbeitsbereich das Thema Partnerschaft sehr dezent behandeln.
Nur wenn klar formuliert ist, was eher in Stein gemeisselt ist und was dynamisch veränderbar und verhandelbar ist, lassen sich Streitigkeiten im Vorfeld vermeiden. Und auch bei Macht-Rangeleien ist klar: wenn Dir mein Führungsstil nicht passt, dann lass Dich einfach selber zur nächsten Wahl aufstellen und dann sehen wir!
Und noch ein Punkt, der das Dorf2.0 von den konventionellen Konzepten unterscheidet: Beim Dorf ist es eben nicht wie im Unternehmen oder in der Mietskaserne, dass ich zuallererst irgendwas zum Wohnen oder zum Arbeiten brauche und deshalb blind alles abnicke, was mir vor die Nase geschoben wird. Insbesondere die Novizen-Zeit soll sicherstellen, dass das jedem klar ist, der dazukommt. Es geht um gemeinsame Werte und Ziele – und das nicht nur als Lippenbekenntnis!
2_1 CONSTANTIN NEO: Die Betonung von „gemeinsamen Werten“, „gemeinsamen Anstrengungen“, „partnerschaftlicher Kommunikation“, usw., das ist doch viel zu kollektivistisch. Innovation ist unter solchen Bedingungen kaum möglich!
JANOV PELORAT: Nun, ich hab gehört, dass es in kollektivistisch orientierten Ländern wie Japan, China und Indien auch ein paar Unternehmen geben soll. Wer baut nochmal schnell gerade die besten Solar-Paneele und Batterien? Insofern würde ich mich überhaupt nicht wundern, wenn Dörfer2.0 dort in etlichen Punkten eine andere Kultur des Zusammenlebens entwickeln würden und das wäre völlig ok. Mir persönlich und vielen anderen Europäer:innen ist Kollektivismus eher fremd und ich empfinde das Dorf2.0 in unseren Breiten eher als Individualismus in einem sozialen Kontext. Wenn ich zu einem Meeting zu spät komme, hat es eben schon angefangen, statt dass mich alle böse und wartend beim Eintreten anstarren. Wenn ich alleine oder in neuer Runde zu Mittag essen will, dann mach ich das halt! Und ich würde auch jeden anderen dazu ermutigen, dass er sich das Recht dazu nimmt!
2_2 CONSTANTIN NEO: Ach, kommen Sie, sie wissen, was ich meine! Innovation entsteht nicht durch Konsens-Komittes
JANOV PELORAT: Sie haben da doch schon wieder eine völlig schiefe Vorstellung davon, dass da ein Stuhlkreis Tee trinkt und und erst dann einstimmig den Fünf-Jahresplan verabschiedet, wenn die Dörte und der Dirk ausdiskutiert haben!
Was das Dorf eint, sind gemeinsame Werte und eine sehr grobe thematische Ausrichtung, „Förderung von nachhaltiger Mobilität“ zum Beispiel. Die Kontrollgremien des Dorfes haben in diesem Kontext eigentlich nur drei Funktionen:
- Diese Werte und die grobe Ausrichtung zu schützen.
- Als ”Facilitator” für jede Art von Engagement zu dienen
- Die Projekte zum jeweiligen Zeitpunkt adäquat mit Mitteln auszustatten und damit im Sinne des Dorfes eine Priorisierung vorzunehmen. Das Reiten toter Pferde soll eben nicht auch noch subventioniert werden.
In diesem Sinne ist es ganz großer Unsinn, von Konsens-Komitees zu sprechen. Im Zweifel würde es heißen: „Du hast eine Idee, an die Du glaubst? Welches Budget brauchst Du für einen möglicher erster Proof of Concept? Wie ist Dein eigener Einsatz? Ok, dann los!“
3_1 CONSTANTIN NEO: Die wahre Freiheit der Marktwirtschaft besteht darin, sich mit jedem Menschen in jeder Ecke der Welt zu verbinden, ohne die ideologischen, sozialen und wirtschaftlichen Fesseln eines Kollektivs. Die einzigartige Persönlichkeit muss sich nicht „dem kollektiven Gruppendruck“ beugen, weil sie in einer freien Gesellschaft die Wahl hat, diesen Gruppen zu entfliehen. Das Dorf2.0 bietet keine neue Freiheit – es bietet lediglich einen goldenen Käfig!
JANOV PELORAT: Ah, die Schwärme dunkelgrauer Anzug-Träger, die mit dem Gebot durch die Geschäftswelt laufen, stets in makellosem Business-English über unverfängliche Themen wie Sport oder das Wetter zu sprechen, sind also der Ausdruck weltweiter Diversität! Wie konnte ich das nur übersehen! Wollen Sie mir allen Ernstes erzählen, Ihr neoliberales „Anti-Woke-Geschwader“ sei diverser als eine an Klimawandel, Minderheiten-Rechten, wissenschaftlichen Fakten und demokratischem Pluralismus interessierte Klientel, die die Triebfeder hinter der Dorf2.0-Bewegung ist?
Ja, das Dorf gruppiert Menschen mit einem Set an grundlegenden Werten und einer geteilten Weltanschauung (https://alien8.at/articles/manifest/). Dieses Set an pluralistischen, säkularen Werten schafft genau die Voraussetzung, dass man bei aller Diversität friedlich zusammen leben und arbeiten kann. Wenn Diversität nur dann möglich ist, wenn man auch noch Rassist:innen, Rechte, Islamist:innen und Evangelikale dazuholt, dann – touché – sind wir wirklich eine sehr homogene Gruppe!
Zum weiteren Punkt: wer hat gesagt, dass Dörfer nur untereinander und intern Geschäfte machen? Natürlich stehen die – über die ganze Welt verteilten – Dörfer genau wegen dieser gemeinsamen Werte in einem engen Austausch, auch wenn sie dafür in manchen Ländern als „feindliche Agenten“ abgeheftet werden. Darüber hinaus arbeiten wir zudem mit sehr vielen Firmen weltweit zusammen, am liebsten mit denen, die unsere Werte teilen. Zudem haben wir Kontakt zu einer Vielzahl von Universitäten, politischen und sozialen Bewegungen und sonstigen Gruppen. Menschen rund um den Erdkreis schätzen die Qualität unserer Produkte und Dienstleistungen und unterstützen unser soziales Engagement. Mit Verlaub, falls dieser Käfig goldene Gitterstäbe hat, dann vermag ich nicht, sie zu erkennen.
4_1 CONSTANTIN NEO: Ich erkläre Ihnen, wo die goldenen Gitterstäbe sind! Indem sie die Schubladen, wie Sie es nennen, zusammenlegen, schaffen Sie doch den Käfig, von dem ich spreche! Die Vorstellung, dass „man nicht mehr notwendigerweise in eine Vielzahl von Aspekten fragmentiert“ sei, sondern alles „näher zusammen“ liege, ist der Albtraum jeder individuellen Freiheit.
JANOV PELORAT: Da geb ich ihnen Recht, insbesondere für ein Individuum. Das sind ja diese zwei spannenden Entwicklungen, die sich gegenseitig bedingen: wir wollen immer unabhängiger sein, in Ruhe gelassen werden und uns selbst um alles kümmern. Das schaffen wir aber nur dadurch, dass wir immer mehr auslagern, abtrennen, als anonymen Service organisieren. Als dritten Faktor haben wir dann Wirtschaftsunternehmen inclusive Soziale Medien und auf politischer Seite Populisten, die daraus ihre Vorteile ziehen, isolierte Bevölkerungsgruppen gegeneinander ausspielen und Ängste schüren.
Die Frage ist also, ob es nicht Gegenbewegungen gibt, auf denen sich aufbauen lässt und ja, auch dort tut sich eine ganze Menge! Letztlich sind die Dörfer2.0 nur ein kleiner Baustein dabei – verbunden mit dem Versuch, diese Synthese noch ein bisschen weiterzutreiben. Die Frage ist, wie ich mit dem kleinstmöglichen sozialen Rahmenwerk die größtmögliche Freiheit der einzelnen Teilnehmer erreichen kann – und das möglichst noch nachhaltiger und gründlicher als es die Marktwirtschaft an sich je könnte.
Die Genossenschaftsstruktur sorgt dafür, dass die Einlage sicher und für ein Wachstum gesorgt ist. Es sorgt auch dafür, dass ich bei Bedarf aussteigen kann und dann meine Einlagen mit Wachstumsbonus wiederbekomme. Darüber sorgt es aber auch dafür, dass ich günstig wohnen kann, dass ich mich günstig und gesund ernähren kann, wenn ich das will, dass ich gemeinsame Einrichtungen wie Pool, Sauna oder Kinderbetreuung günstig nutzen kann und es bietet mir Möglichkeiten, meinen – jetzt deutlich reduzierten – Basis-Lebensunterhalt zu verdienen. Und jetzt fangen erst die besonderen Features an: Die Dörfer2.0 geben mir die Möglichkeit, meine Talente und Leidenschaften zu entdecken, mich von Aufgabe zu Aufgabe weiterzuhangeln, Projekte zu erfüllen und neue zu initiieren, ggf. meinen Schwerpunkt zu wechseln oder zu wichtigeren oder schwierigeren Herausforderungen in ein anderes Dorf zu wechseln, alles im Beisein von Menschen, die mal weniger, mal mehr mag, mit denen ich mal mehr und mal weniger gern zusammenarbeite. Aber die Chancen stehen gut, dass ich über die Zeit auch merke, dass ich die meisten deutlich mehr schätze als am Anfang.
4_2 CONSTANTIN NEO: Das liberale Prinzip der negativen Freiheit – einfach in Ruhe gelassen zu werden existiert nicht mehr. Jeder wird zum Gefangenen der Gruppenidentität.
JANOV PELORAT: Ich gebe Ihnen völlig Recht, dass das, was dabei herauskommt, sich ziemlich stark unterscheidet von Ihrer „negativen, individuellen Freiheit, in Ruhe gelassen zu werden“. Als relativ introvertierter Mensch bin ich der erste, der sagt: ich komm gern zum Kino-Abend oder zum Mittagessen, aber setzt euch bloß nicht in den Kopf, dass wir eine feste Regel daraus machen! Es ist doch essenziell, dass wir unsere Privatsphäre und unsere unterschiedlichen Persönlichkeiten – dazu kommen wir ja noch – respektieren, deshalb lasst das Getratsche: es ist völlig in Ordnung, dass ich heute mein Sandwich bei einem Spaziergang oder allein oben auf dem Dach einnehme!
Nun kann es passieren, dass ich mich mit Mitbewohnern zerstreite. Dann wird im schlimmsten Fall eine Mediation dabei helfen, das im Sinne aller zu kitten. Es kann passieren, dass ich Projekte nicht mehr gut oder nicht mehr zeitgemäß finde. Dann werde ich konkurrierende Konzepte formulieren und sie mit dem Dorf ins Leben rufen. Und wenn der Fall eintreten sollte, dass ich merke, dass in meiner Seele die ganze Zeit über doch ein FDP-Vorsitzender geschlummert hat, dann trete ich eben aus und bekomme mein Geld wieder.
4_3 CONSTANTIN NEO: Wenn man Ihnen zuhört, dann klingt das alles immer so unbeschwert. Aber die detaillierten Überlegungen zu „Intro- vs. Extraversion“ und „Konziliante vs. dominant-rechthaberische Team-Mitglieder“ zeigen doch: Hier soll jeder Persönlichkeitsaspekt kontrolliert und „optimiert“ werden.
JANOV PELORAT: Ich frag mal anders herum. Ist es nicht furchtbar schade, dass wir in beruflichen Kontexten so selten über unsere Vorlieben und Abneigungen sprechen? Insofern würd ich Ihnen gern die Worte im Mund herumdrehen: Es ist ein Trauerspiel, dass Persönlichkeitsmerkmale im Kontext gemeinsamer Team-Arbeit weitestgehend ignoriert werden – zumindest, wenn wir über traditionelle Unternehmen sprechen! Andererseits ist es auch kein Wunder: Ich stelle als Human-Ressource einem Fremden meine Arbeitskraft zur Verfügung, damit ich meine Miete zahlen kann. Da ist so etwas Privates wie meine Persönlichkeit kein Teil der Verhandlungsmasse! Die würde ich vor dieser Person mit Sicherheit nicht ausbreiten!
Das Dorf2.0 baut genau darauf, dass ich so flache Hierarchien und so viel Vertrauen in meine Kolleg:innen habe, dass ich Stück für Stück bereit bin, genau diese Persönlichkeitsdimensionen und wo ich mich in Typisierungen wiederfinde und wo nicht, mit ihnen zu teilen. Und das ändert einiges! Vorbei die Zeit, wo ich dauernd so tun muss, als sei ich ein sozialer Wolpertinger, der ebenso penibel wie progressiv, ebenso problemlösebegabt wie extravertiert ist. Niemand ist das! Plötzlich können wir uns über Schwächen und Stärken austauschen, darüber wie wir uns ergänzen können, darüber, was uns stört und was uns hilft.
Das Spannende ist doch, soziale Bedingungen zu schaffen, in denen die unterschiedlichsten Töpfe die unterschiedlichsten Deckel finden, wo Menschen merken, dass sie sich auf eine seltsame Weise ergänzen und miteinander harmonieren – fast so etwas wie Passungsüberraschungen: Indem wir in Dörfern2.0 verschiedene Persönlichkeitstypen zusammenzubringen, die miteinander wohnen, leben und arbeiten, schaffen wir hundertfach bessere Bedingungen dafür, dass sich zwischen Personen positive sich selbst verstärkende Kreisläufe entwickeln, die unter normalen Umständen eher schwer zueinanderfinden können. So könnte z. B. nach anfänglichen Reibereien ein introvertierter Chaot und ein extravertierter Pedant merken, dass sie wie für einander geschaffen sind, indem der eine in der Lage ist, dem anderen dabei zu helfen, seine Ideen, auf die er selbst nie gekommen wäre, zu ordnen und strukturiert zum Ausdruck zu bringen – nur um ein bewusst überspitztes Beispiel zu nennen.
Dafür, dass das klappt, braucht es aber genügend Chancen und genügend Variablität. Beides dürfte in einem Dorf2.0 vorhanden sein.
3. Romantik-Vorwurf
MODERATORIN: Und schon wieder sind wir in sehr tiefen und dunklen Gewässern unterwegs, was die Argumentation betrifft! Lassen Sie uns wieder ein bisschen in unbeschwertere Gefilde kommen. Romantik! Herr Neo, Sie haben in unserem Vorgespräch so viel von Romantik gesprochen. Wie meinen Sie das?
1_4 CONSTANTIN NEO: Danke sehr für das Stichwort! Fangen wir mit der naiven Verklärung des „Primats des Faktischen“ an. Das ist doch eine unerreichbare Idealvorstellung! Sie können die die Emotionen doch nicht wegreden! In der Realität triumphieren Klatsch, Gruppendynamik und der Wunsch nach sozialer Anerkennung über die Vernunft.
JANOV PELORAT: Sie wählen doch die falsche Gegenüberstellung. Es geht doch nicht um Verstand vs. Emotion. Beides ist essenziell und hat seinen Platz, auch im Dorf2.0. Es geht um das Primat des Faktischen gegenüber „gefühlten Wahrheiten“ und „Fake News“. Es geht darum, dass es jedem einzelnen Dorfbewohner wichtig ist, dass Entscheidungen auf der Basis von belastbaren Fakten getroffen werden, statt auf der Basis toxischer Metaphern und irreführender Halbwahrheiten.
Wissen Sie, ich lese jeden zweiten Tag, dass Social-Media unseren sozialen Diskurs zerstört hat und dass wir mehr Orte für Begegnung und Diskurs schaffen müssen. Der Punkt ist doch: Im Job glitschen wir stromlinienförmig aneinander vorbei, im Hobby und zu Hause wollen wir ausspannen und Politiker bauen uns dazu in 30er-Zonen noch ein paar Tische und Bänke als Verkehrshindernisse, an denen wir uns angeblich begegnen und alles ausdiskutieren – nur dass dort halt nur selten jemand sitzt. Im Gegensatz dazu ist das Dorf2.0 eine Lösung, die die Menschen tatsächlich zusammen- und in den Diskurs bringen will – nicht nur intern, sondern auch im Austausch mit ihrer Umgebung!
10_1 CONSTANTIN NEO: Menschen zusammenbringen, Selbstverwirklichung – Sie berufen sich auf Maslows Bedürfnispyramide, um zu belegen, dass sich Menschen z. B. nicht allzu sehr um Selbstverwirklichung scheren, solange nicht klar ist, was sie heute und morgen essen sollen“. Das zeigt das methodische Problem: Längst widerlegte Pop-Psychologie wird als wissenschaftliche Grundlage verwendet. Maslow basierte seine Theorie auf spekulativen Beobachtungen ohne empirische Basis. Moderne Motivationspsychologie hat diese Pyramiden-Theorie längst dekonstruiert – aber das passt natürlich nicht ins Weltbild der Dorf2.0-Träumer!
JANOV PELORAT: Versuchen Sie mich studierten Psychologen als nächstes in die Ecke dubioser Persönlichkeitscoaches und ihrer längst widerlegten Thesen zu stellen. Spannend! Abraham Maslow hat mit seiner Bedürfnispyramide einen Grundpfeiler der Humanistischen Psychologie gelegt, und selbst wenn es längst für spezifische Anwendungsbereiche besser validierte, komplexere und aussagekräftigere Modelle gibt und die Pyramide eher eine grobe Metapher ist, aus der man keine radikalen Thesen ableiten sollte, ist sie nach wie vor eine hervorragende Anschauungshilfe, wie wir Menschen ticken. Im Bezug auf den Punkt, den Sie als Beispiel nennen, ist Maslow aber in der Tat keine gute Studien-Referenz! Zahlreiche Studien darüber, wie Armut tatsächlich in der Lage ist, die Intelligenz zu verringern hat dagegen z. B. Rutger Bregman in seinem populärwissenschaftlichen Werk „Utopien für Realisten“ dargelegt. Ihr Vorwurf, es handle sich hier lediglich um „Pop-Psychologie“ geht also völlig ins Leere!
11_1 CONSTANTIN NEO: Maslow ist doch nur ein Punkt von vielen! Das japanische Konzept Ikigai wird völlig romantisiert dargestellt als Lösung für „Bullshit-Jobs, Burnout, Boreout“, ohne zu erwähnen, dass Japan selbst massive Probleme mit Arbeitsstress, sozialer Isolation und Selbstmorden hat. Die vier Fragen des Ikigai („Womit beschäftige ich mich gerne?“ etc.) klingen wie billiger Ratgeber-Kitsch.
JANOV PELORAT: Ich muss angesichts Ihres Arguments grinsen, weil ich in der Vorbereitung auf diese Sendung die Nachricht gelesen habe, dass die Japaner selbst ihr eigenes Konzept des Ikigai mehr und mehr verwenden, um den geschilderten gesellschaftlichen Problemen entgegenzuwirken, die durch ganz andere Faktoren entstehen, insbesondere das Zusammenwirken von Kollektivismus und straff-hierarchischen Firmen-Strukturen. Aber in einem Punkt haben Sie Recht: bei „Ikigai“ geht es um Erfüllung, aber es geht weit über Beruf und Karriere hinaus: um das Genießen der Kleinigkeiten, um den sozialen Austausch und Ausgleich, Kontakt mit der Natur. Alles Dinge, die auch im Dorf2.0 groß im Kurs stehen.
11_2 CONSTANTIN NEO: In der Realität führt diese Selbstverwirklichungs-Obsession doch nur zu noch mehr Narzissmus und Anspruchshaltung, nicht zu gesellschaftlicher Lösung.
JANOV PELORAT: Oh, jetzt sind Sie es aber, die mir hier reichlich gewagte Psycho-Theorien über den Tresen reichen. Das Streben nach Selbstverwirklichung als Wurzel für Narzissmus und Anspruchshaltung! Bei welchem Psychologen darf ich denn hierfür die Studien nachlesen? Bei von Mises und Hayek?
MODERATORIN: Herr Pelorat, hat Herr Neo vielleicht einen wunden Punkt getroffen, wenn er Sie verdächtigt, viele Dinge zu romantisieren?
JANOV PELORAT: Nun, es sind aufregende Zeiten. Dingen wie Corona oder dem Klimawandel werden zuhauf „gefühlte Wahrheiten“ entgegengeworfen, selbst ein brutaler Angriffskrieg ist für viele nach ein bisschen russischer Propaganda gar kein so großes Vergehen mehr gegen das Völkerrecht und für viele ist die öffentliche Sicherheit in Deutschland am Abgrund, obwohl die Statistiken so gut sind wie schon lange nicht. Gewalt von Rechts wird zur Gewalt von Links umgedeutet und die Konservativen erklären der Diversität den Krieg, als ob es nichts Falscheres und dazu noch Unwichtigeres gäbe und schließlich übernimmt die KI noch die hälfte der Jobs. Es sind verrückte Zeiten. Und da man nicht die ganze Zeit depressiv und zynisch sein kann, tut’s manchmal vielleicht auch ein bisschen Romantik…
12_1 CONSTANTIN NEO: Bevor ich meine Taschentücher auspacke, lassen Sie mich lieber wieder zur Kritik Ihrer romantisierten Konzepte zurückkommen. Machen wir doch mit Ihrer Anti-Hierarchie-Romantik weiter! Die evolutionspsychologische Begründung, dass „Jeder führt und jeder folgt“ natürlich sei, ist pure Steinzeit-Romantik. Die Vorstellung, Hierarchien durch „Tags“ (wie „kann Teams führen“) zu ersetzen, zeigt völlige Unkenntnis funktionierender Organisationen. Wer soll diese Tags vergeben? Wer löst Konflikte? Wer trifft unpopuläre aber notwendige Entscheidungen? Die Antwort: Niemand – und genau deshalb kollabieren alle anarchistischen Experimente.
JANOV PELORAT: Diese Vorschläge wie die erwähnten Tags sind doch nur Ansätze, wie man Problemstellungen lösen könnte. Bei den Tags geht es darum, dass traditionell Bewertungen der Arbeitsleistung von Vorgesetzten getroffen werden, die meist nur sehr begrenzt qualifiziert sind, um solche wegweisenden Urteile tatsächlich treffen zu können und dazu noch – je nach Fall – ein ganzes Stück weit weg sind von der täglichen Arbeit, um ausreichend Tuchfühlung mit den Betroffenen zu haben. Künstliche Assessment-Szenarien sind da auch nicht viel valider und haben wieder mit ganz anderen Problemen zu kämpfen. Entsprechend sind die vorgeschlagenen Tags so etwas wie das Ergebnis eines 360°-Feedbacks.
Der von Ihnen zitierte Artikel zur Leadership wiederum beleuchtet eine Frage, die sich in traditionellen Unternehmen einfach nicht stellt. Dort fragt sich der Vorstand, welche Führungskräfte am besten geeignet sind, ihren Kurs und ihre Politik über die Hierarchien bis ganz nach unten zu tragen. Da sind Loyalität und das Befolgen von Vorschriften viel wichtiger als Kompetenz und Leadership-Skills.
In der Pfirsich-Organisation und im Dorf2.0 dagegen geht es um wirkliche Leadership, statt darum, nach oben zu buckeln und nach unten zu treten: Wer ist unter den aktuellen Bedingungen am besten geeignet, uns als Team oder als Unternehmensvorstand einer Pfirsich-Organisation oder als Dorf-Ältester zu führen? Da geht es nicht um Loyalität, sondern darum, bei einer Debatte, seinen Lösungsvorschlag und seinen Kurs vorzustellen, gewählt zu werden und diesen Kurs dann dank des Mandats umzusetzen und bei Bedarf dann wieder zurück ins Glied zu treten.
Und wohlgemerkt, damit die von Ihnen geliebte Disruption überhaupt einsetzen kann, muss es gegenüber den traditionellen Ansätzen ja erst mal neuere alternative Ansätze geben und diese müssen erprobt und optimiert werden. Aber ich merke schon: bei den Konzepten, die Ihnen lieb sind, haben Sie’s nicht so mit der Disruption…
9_1 CONSTANTIN NEO: Aus welcher Naivität und wirtschaftlichen Unkenntnis heraus Ihre Ideen geboren sind, zeigt sich auch an den Ideen von einer Art internen Währung, die Sie immer mal wieder aufbringen. Eine private, interne Währung, die nicht durch einen Staat gedeckt ist, birgt immense Risiken: Sie hat keinen Verbraucherschutz, ist anfällig für massive Wertschwankungen und Missbrauch. Die Steuerbehörden würden sie als Einkommen oder Kapitalertrag besteuern, was dem Modell keinerlei Vorteil gegenüber einer normalen, frei konvertierbaren Währung verschafft. Es ist ein unnötiges, komplexes Konstrukt, das nur dazu dient, die Illusion eines alternativen Wirtschaftssystems aufrechtzuerhalten, das in Wirklichkeit ein gewöhnliches Unternehmen ist, das im globalen Markt konkurrieren muss.
JANOV PELORAT: Sie reden davon, dass jemand versucht, mit einer risikoreichen Alternativwährung missbräuchlich das Finanzsystem zu umgehen. Aber ich bin weder der amerikanische Präsident, noch ein libertären Milliardär mit Allmachtsphantasien, noch der Betreiber eines Darknet-Onlineshops. Wir als Dorf2.0 haben eine Reihe ganz praktischer Probleme zu lösen:
- Die unter dem Genossenschaftsdach aufgehangenen Tochter-Einrichtungen stehen ganz im Sinne des genossenschaftlichen Ziels in engem – auch finanziellen – Austausch. Dieser soll möglichst einfach abgewickelt werden können. Mittel zum Zweck ist heir die ”umsatzsteuerliche Organschaft”. Dachgenossenschaft und Tochterunternehmen führen transparent eine gemeinsame Bilanz und stehen unter einem einzigen weisungsfähigen Führungsrahmen. Deshalb sind interne Transaktionen von der Umsatzsteuer befreit.
- Diese vereinfachten und dennoch nachvollziehbaren Transaktionen betreffen natürlich auch die Mitglieder und deren Interaktion untereinander und mit den Tochter-Einrichtungen. Deshalb trifft die Umsatzsteuer-Befreiung auch hier zu und es gibt ein transparentes Konten-System, mit dem diese Transaktionen vereinfacht stattfinden können.
- Im Dorf überlappen sich zudem immer mal wieder Arbeit und Freizeit, d. h. diese Verrechnung über Konten ist schon allein deshalb notwendig, um automatisiert geldwerte Leistungen und Ähnliches zu berücksichtigen.
- Dazu kommt der Bedarf, dass Mitglieder die Einrichtungen möglichst unkompliziert nutzen können sollen, man aber dennoch einen Überblick behalten will, was wie viel genutzt wird. Das wird elegant über Flatrates abgebildet, die gebucht werden können und die eine längerfristige Planung ermöglichen.
- Zudem geht es darum, dass die Genossenschaft als Ziel die „Schaffung von Projekten und marktwirtschaftlichem Nutzen, sowie inspirierenden Austausch“ hat. Deshalb gilt es auch hier, Engagement unkompliziert, aber transpartent zu Erfassen und im Sinne der Genossenschaft zu belohnen. Dies geschieht, indem es ein in der Satzung verankertes dynamisches Dokument, nämlich die Rückvergütungsverordnung gibt, welche marktwirtschaftliches, gemeinnütziges, prosoziales oder forschungs- oder bildungsbezogenes Engagement mit Punkten belohnt, welche dann zu einer erhöhten Auszahlung oder zu einem Anstieg der Anteile führen.
- Schließlich geht es als letztes darum, dass die Genossenschaft den Mitgliedern dringend Anreize geben muss, die sich mehrenden Anteile in der Genossenschaft zu belassen. Als Konsequenz sind manche Vorteile transparent nach Höhe der Anteile gestaffelt (ein Miet-Rabatt zum Beispiel). Zudem ist in der Satzung geregelt, dass die Anteile ohne Kündigung der Mitgliedschaft zwar nicht ausgezahlt werden können, dafür aber teilweise in andere Dörfer transferierbar sind. Das ermöglicht z. B. den Luxus, für ein Jahr in ein Dorf2.0 an der See zu ziehen oder in der Toskana an den künstlerischen Fähigkeiten zu feilen. Im höheren Alter oder nach Unfällen ermöglicht es den Umzug in eine barrierefreie Wohnung u. v. m.
- Als letztes gilt es zu verhindern, dass sich Personen mit Manipulationsabsicht groß in die Genossenschaft einkaufen, um diese Vorteile zu erlangen. Das wiederum wird dadurch sichergestellt, dass der initiale Kauf von Anteilen beschränkt ist, es dann in der Folge aber umso einfacher ist, diese Anteile über investierte Dividenden oder Rückvergütungen zu erhöhen.
Die Herausforderung ist es, alles Positive, was in einer sozialen Gemeinschaft geschieht, wahrscheinlicher zu machen und alles Negative unwahrscheinlicher. Ihnen mag das wie ein soziales Bullerbü vorkommen, aber ich sage Ihnen eines: Angesichts bald drohender Klimakatastrophen, steigender Meeresspiegel und Hitzewellen werden wir diese intensiven sozialen Zellen, die positiv auf ihre Umwelt einwirken, noch dringend brauchen. Neoliberale Einzelkämpfer und narzisstische Weltenretter stören im Gegensatz dazu nur.
13_1 CONSTANTIN NEO: So schön es klingt, wenn Sie über Ihre sozialen Gemeinschaften schwadronieren. Eins haben Sie völlig übersehen: Skalierung! Das Konzept funktioniert nur mit „20 Menschen, die sich gemeinsam für ein bestimmtes Thema interessieren“ – was passiert bei 200? Bei 20.000? Das System ist per Definition nicht skalierbar. Es ist ein Luxusprojekt für saturierte Mittelschichtsfamilien, die sich alternative Lebensformen leisten können. Für die Lösung realer gesellschaftlicher Probleme – Armut, Bildungsdefizite, Infrastruktur, Verteidigung – trägt es null bei. Es ist Lifestyle-Anarchismus im Öko-Gewand.
JANOV PELORAT: Machen Sie es mir doch bitte nicht so einfach. Sie argumentieren schon wieder am Thema vorbei! Das Dorf2.0 heißt Dorf, weil sich Menschen extrem schwertun, in sozialen Zirkeln zu agieren, die über 100 bis 200 Menschen hinausgehen. Da wird es dann schnell anonym und unpersönlich und das ist der Todestoß für viele der Mechanismen, die wir nutzen wollen. Die Skalierung liegt doch darin, dass es eben viele Dörfer2.0 gibt, die sich mal mit ähnlichen, mal mit komplett unterschiedlichen Dingen befassen. Vermutlich wird es zudem Dach-Organisationen geben, die z. B. übergeordnete Themen und Interessen vertreten, Versicherungs- und Regelungsfragen, gemeinsame Rücklagen für größere Störfälle, Starthilfe für neue Dörfer und vieles mehr. Ein äußerst wichtiger Faktor ist das Teilen gemeinsamer Werte – denken Sie an ein mittelalterliches Netz von Benediktiner-Klöstern! Nehmen wir an Dorf1 hätte z. B. ein System entwickelt, um aus Altholz eine Art Legosteine zum Bau von Häusern zu entwickeln. Kern ist eine semi-automatische Anlage, um diese Teile zu produzieren. Dort wo in der traditionellen Wirtschaft nun ein juristischer und logistischer Planungsmarathon beginnt (Franchise-Konzept oder riesige Fabrikationsanlage, Logistik-Netz?, Patent und Geheimhalten der Fertigung), erfolgt in einem Dorf2.0-System einfach die Ausschreibung, welche Dörfer ggf. bereits per se über Altholz verfügen und noch ein weiteres wirtschaftliches Standbein benötigen. Daraufhin werden die Beteiligungsmodalitäten geklärt und dort Fertigungsmodule installiert und voila, schon existiert ein geografisch weit gestreutes Produktions- und Distributionsnetz. Und da sind wir noch gar nicht bei IT-Themen, wo die Geografie für die Zusammenarbeit fast gar keine Rolle mehr spielt!
4. Menschen mit Motorsägen
MODERATORIN: Lassen Sie mich kurz ein kleines Zwischen-Resumee ziehen: Während Sie, Herr Neo, immer wieder Faktoren wie den harschen Wettbewerb, die freien evolutionären Kräfte des Marktes und die Wichtigkeit des Egoismus einzelner Akteure betonen, heben Sie, Herr Pelorat, immer wieder die Notwendigkeit von sozialer Sicherheit, von gemeinsamen Werten, von gegenseitiger Inspiration hervor. Wollen wir diese zwei Standpunkte vielleicht nochmal ein bisschen genauer unter die Lupe nehmen?
2_6 CONSTANTIN NEO: Gerne! Wer hat denn eigentlich in ihrem sozialen Bullerbü einen Anreiz, die nächste bahnbrechende Erfindung zu machen, die vielleicht Jahre der Entbehrung, Investition und des Risikos erfordert, wenn der Ertrag nicht primär dem Schöpfer, sondern dem Kollektiv zugutekommt? Das Versprechen der „Zugehörigkeit“ ist ein schwacher Trost gegenüber der Aussicht auf Wohlstand, Ruhm und Anerkennung durch eine eigene Leistung. Der Wettbewerb um den besten Preis, das innovativste Produkt und die effizienteste Methode ist die treibende Kraft der Menschheit. Ohne diesen Antrieb ist Innovation schlechthin nicht möglich!
JANOV PELORAT: Es ist doch ein ziemlich zynischer neoliberaler Mythos, dass Menschen die existenzielle Not brauchen, um wirklich etwas schaffen zu können. Das Gegenteil ist der Fall! Dass permanente Armut tatsächlich die Intelligenz verringert, statt die Motivation zu steigern, hatte ich bereits mit Referenz auf Rutger Bregmans Buch „Utopien für Realisten“ dargelegt. Wenn unsere Gedanken darum kreisen, wie ich meine Familie über den nächsten Monat bringen soll, dann gehe ich eben nicht an meine Werkbank und hecke großartige Ideen aus. Zeigen Sie mir den späteren Nobelpreis-Träger, der dank Hunger und Existenzängsten auf seine Entdeckung gekommen wäre. Das ist doch neoliberaler Bockmist! Entsprechend wichtig ist es den Dörfern2.0, dass Menschen ihre Talente erkennen und fördern und dass sie die räumlichen und professionellen Möglichkeiten, sowie das intellektuelle Sparring bekommen, um dies zu tun – alles gut abgesichert und begleitet von einer inspirierenden Umgebung.
Aber es ging Ihnen ja vor allem um die Belohnung. Sie verbringen wenig Zeit mit kreativen hochintelligenten Technikern, Ingenieuren und Künstlern, oder? Klar ist solchen Menschen wichtig, dass ihre Leistungen anerkannt werden. Geld ist eine von vielen Möglichkeiten, um eine solche Anerkennung auszudrücken. Allerdings bin ich mir ziemlich sicher, dass ein brillanter Mediziner nicht in erster Linie vom eigenen Infinity-Pool träumt und davon, sich wochenlang am Strand mit Piña Coladas abzuschießen. Er träumt davon, ein größeres Labor zu haben, mehr diagnostische Möglichkeiten, größere Computer, den bereits erwähnten Kernspin-Tomographen. Und das will er nicht in erster Linie, weil er damit seinen Altruismus befriedigen will. Das ist nur ein (manchmal wichtiger) Nebeneffekt. Im Gegenteil, es geht darum, seine Explorations- und Wirkräume zu erweitern, seine Neugier zu befriedigen, mehr Kompetenz-Erlebnisse zu sammeln und vieles mehr. Wer weiß, vielleicht will er nach getaner Arbeit auf dem Meer auf einer Yacht ausspannen, aber ich bin mir ziemlich sicher, auch dort hätte er nichts gegen intellektuellen Kitzel einzuwenden. Wenn sein Yacht-Urlaub begleitet wäre von einer Forschungsgruppe, die gleichzeitig Untersuchungen am Meeresgrund durchführt, dann wäre das sicherlich ein zusätzlicher Anreiz, solange sichergestellt ist, dass er – sofern er möchte – an Board die Ruhe, ein gutes Buch und einen Drink genießen kann. All das sind aber genau die Dinge, die eine Dorf2.0-Infrastruktur im Stande ist zu liefern – ggf. Infinity-Pool inclusive.
Apropos, es gibt durchaus Menschen, die würden sich unwohl fühlen, wenn sie das Privatkino, den Swimmingpool und die große Sauna nur für sich selbst kaufen und dann kaum nutzen würden. Sterben würde ich, wenn das alles die meiste Zeit vor sich hin verstaubt. Und die Kosten, die der Betrieb erfordert, selbst wenn ich die ganzen schönen Dinge über die meiste Zeit des Jahres hin gar nicht nutze! Für all das, samt den Ersatz und die Renovierung, wenn sich die Dinge abnützen, ist im Dorf2.0 gesorgt.
2_5 CONSTANTIN NEO: Aber da sagen Sie es ja! Die Treiber sind doch oft Einzelne, die Daimlers und Benzes, die Elon Musks, nicht Kumbayah singende Grüppchen! Die Idee der „diktatorischen Refugien“ als Zugeständnis zeigt, dass man heimlich weiß: Innovation braucht Einzelkämpfer – aber das passt nicht zum kollektivistischen Weltbild.
JANOV PELORAT: Es sind doch die traditionellen Firmen, die z. B. durch breite und unsensible Einführung agiler Methoden wie Scrum völlig zu ignorieren scheinen, dass es diese Eigenbrötler, Einzelgänger und Narzissten gibt! „Lass uns lieber die Rock-Stars beerdigen, wenn die Roadies viel pflegeleichter zu handhaben sind! Mit denen kann man wenigstens sozialpädagogisch wertvolle Vier-Stunden-Scrum-Meetings abhalten, ohne dass sie aufbegehren oder ungeduldig das Mobiltelefon hervorkramen!“.
Die erwähnten „diktatorischen Refugien“ bedeuten in diesem Kontext einen sozialen Kontrakt: Wir erkennen Deine Brillanz an und Dein Bedürfnis nach Alleinsein oder nach Bestätigung, aber erkenn Du bitte an, dass wir Dir Grenzen setzen müssen, weil Du sonst sehr leicht in Konflikte mit anderen gerätst!
Wenn Sie „Einzelkämpfer“ sagen, klingt das so markig nach Hollywood-Film, nach Entbehrung, Ächtung, Beharren, Durchbruch, Triumph und Rache. Für mich bedeutet es einfach, dass jemand ein bisschen mehr Unterstützung bekommt, dass ein paar Lapsus mehr toleriert werden. Es bedeutet, dass man für kognitive Übersetzer und Sparring-Partner sorgt und Raum für Ruhe und Alleinsein lässt – und dass man immer wieder Gelegenheiten bietet, die sozialen Zugang ermöglichen.
Und noch abschließend: Ich bin ja überzeugt, dass jedes Dorf zumindest eine kleine Kapazität für Menschen haben sollte, die durch das soziale Raster fallen. Das gilt für Eigenbrötler:innen und Narzisst:innen, aber das gilt auch für alle anderen Aliens, welche die auf Effektivität gestreamlinete Maintream-Gesellschaft an den Rand gedrängt hat. Das gilt schon allein aus Gründen der Menschlichkeit, aber mindestens ebenso wichtig ist, dass die Skills dieser Menschen leicht übersehen werden – es kann auch eine Superkraft sein, wenn jemand gut zuhören kann oder durch sein sonniges Gemüt die Stimmung hebt, selbst wenn er erst mal nur im bereits eingangs erwähnten Gemeinschaftsgarten das Unkraut jätet!
2_4 CONSTANTIN NEO: Jetzt kommen Sie von den Rockstars schon wieder ab zu den aufmerksam teilnahmsvollen Kleingärtnern! Entschuldigung, Kleingärtner:innen, wie man unter Ihresgleichen sagt. Disruptive Durchbrüche entstehen durch schöpferische Zerstörung, durch Wettbewerb, nicht durch das Züchten von Kürbissen!
JANOV PELORAT: „Schöpferische Zerstörung“, z. B. die Ablösung von Kassetten durch CDs oder von altmodischen Handys zu Smartphones ist die Folge, nicht die Ursache für Veränderung. Da müssen Sie Schumpeter schon richtig zitieren. Aber Sie haben natürlich Recht: Wettbewerb ist ganz sicher ein wichtiger Faktor für Innovation. Aber auch hier sind Dörfer2.0 sehr gut aufgestellt, da wir den Vorteil haben, nicht nur dem erbarmungslosen und ggf. zerstörerischen Wettbewerb von außen zu unterliegen, sondern dazu auch einen konstruktiven und bei Bedarf unterstützenden Wettbewerb von innen, nämlich den zwischen Dörfern2.0 haben.
5_1 CONSTANTIN NEO: In einem Dorf2.0-System fehlt doch völlig der dezentralisierte und dynamische Informationsfluss des freien Marktes! Es mag Fabriken und Büros geben, aber die Ressourcenallokation und die strategischen Entscheidungen liegen in den Händen einer begrenzten Gruppe von Personen – der „Dorf-Gemeinschaft“. Dies ist eine zentralistische Mikro-Planung, die an einem Mangel an Information, Flexibilität und der nötigen Distanz zur Entscheidungsfindung leidet. Wie schnell kann ein Dorf entscheiden, ein unprofitables Projekt aufzugeben, wenn die Existenzgrundlage seiner Mitglieder davon abhängt? Der freie Markt ist erbarmungslos effizient; das Dorf hingegen wäre träge und unentschlossen!
JANOV PELORAT: Spannend, genau das thematisiere ich im Artikel Memento Mori, aber dort argumentiere ich genau von der anderen Richtung her! Gerade in Firmen kommt es doch oft dazu, dass das Fußvolk bereits den Wind des Marktes spürt, während die Geschäftsleitung noch so lange wie möglich an ihrem Weltbild festhält. Dann kommt noch die „Sunken Cost Fallacy“, sodass man lieber auf dem eingeschlagenen Weg bleibt – schließlich hat man schon so viel investiert, statt auf den alternativen Zug aufzuspringen. In traditionellen Familienunternehmen kommt dann oft noch der „Buddenbrook-Fluch“ dazu, der sein Übriges tut, d. h. alles soll ja in der Familie bleiben, so dass die von der ersten Generation mühselig erarbeiteten Reichtümer im Räderwerk der nachfolgenden Generationen Stück für Stück zerrieben werden. Insofern meinen Sie mit „erbarmungslos effizient“ vermutlich das Sterben und Neuentstehen von Firmen, denn wirkliche Anpassung innerhalb der gleichen Firma geschieht nur selten.
Analysen zum US-Aktienindex S&P 500 zeigen eine drastische Verkürzung der durchschnittlichen Verweildauer von Unternehmen: Betrug diese in den 1960er Jahren noch etwa 60 Jahre, liegt sie heute bei unter 20 Jahren (zum Teil werden Zahlen von unter 15 oder 18 Jahren genannt).
Ein hoher Prozentsatz der Fortune-500-Unternehmen (zum Beispiel wird von 50% der Firmen aus dem Jahr 2000 gesprochen) existiert heute nicht mehr. Experten schätzen, dass in den kommenden zehn Jahren ein Großteil der heute gelisteten Unternehmen im S&P 500 ersetzt werden wird. Diese Ablösung erfolgt primär durch jüngere, agilere und innovativere Neueinsteiger (Start-ups), die neue Technologien mit disruptiven Geschäftsmodellen verbinden.
5_2 CONSTANTIN NEO: Deshalb doch meine Frage, was Sie machen, wenn das ganze Dorf stirbt, weil Disruptionen den Markt radikal ändern! Bei Ihnen stehen dann ja ganze Existenzen auf dem Spiel. Menschen verlieren nicht nur ihre Arbeit, sondern ihre Wohnung und vielleicht sogar all ihr Erspartes!
JANOV PELORAT: Sie haben die Dynamik bei den Dörfern noch nicht durchschaut! Das Dach ermöglicht es ja gerade, damit die darunterliegenden Unternehmen sterben und neu entstehen können! Spielen wir es doch mal an einem Beispiel durch. Das Thema „Pferdefuhrwerke“ hatten wir ja schon! Versetzen wir uns in eine Epoche in der diese Fuhrwerke der letzte Schrei waren und schon verdrängen diese seltsamen Automobile die etablierten Pferde samt Fuhrwerke vom Markt – „destruktive Zerstörung“ nach Schumpeter, um Herrn Neos Lieblingsthema nochmal aufzubringen.
Der Chef unserer klassische Pferdefuhrwerk-Manufaktur bezweifelt vermutlich zunächst, ob sich das mit diesen Autos überhaupt durchsetzen wird. Wenn der Umsatz dann abstürzt, wird ihn der brutal effiziente Markt dazu bringen, nach und nach große Teile seiner Belegschaft zu entlassen. Schließlich wird er Insolvenz anmelden und „seine Schäfchen ins Trockene bringen“. Die Angestellten mit ihren Pferdefuhrwerk-Skills stehen wieder dem Arbeitsmarkt zur Verfügung.
Dem gegenüber steht das Dorf2.0 mit seiner Fuhrwerksmanufaktur, bei der die finale Fertigung auf 20 weitere Dörfer verteilt ist. Für diese Dörfer ist das aber nur ein Zuverdienst, nicht die wirtschaftliche Haupt-Aktivität. Das Thema der Dorf-Genossenschaft, die wir betrachten, ist viel allgemeiner gefasst, als einfach nur „Pferdefuhrwerke“, z. B. „Fördern von nachhaltiger Mobilität“. Im regen nerdigen Austausch der Dörfer untereinander wird es vermutlich bereits Kontakte zu einem Dampfmaschinen- und Maschinenbau-Dorf geben und – da man das gleiche Set an Werten besitzt, tauscht man sich untereinander vertrauensvoll aus, statt sich als Wettbewerber zu sehen oder zunächst Heerscharen an Anwälten vorauszuschicken. So wird ein kleinerwerdendes Fuhrwerksunternehmen den noch verbliebenen Markt bedienen, während Projektgruppen zwischen den Dörfern bereits daran basteln, den Motor des einen Dorfes in das Fuhrwerk des anderen Dorfes einzubauen und damit selbst ein Fahrzeug produzieren zu können. Parallel dazu verlegt sich eine dritte Projektgruppe – große Fans der kunstvollen Holzbearbeitung – darauf, speziell für Hochzeiten und Beerdigungen kunstvolle Pferdefuhrwerke herzustellen – gegen erheblichen Aufpreis kann auch ein Motor eingebaut werden!
Entlassen wird niemand, schlimmstenfalls gibt es ein bisschen Fluktuation, weil ein paar Holz- und Fuhrwerksliebhaber sich lieber anderen Dörfern2.0 anschließen. Dafür stoßen ein paar neue Bewohner:innen und ausgewiesene Freunde des gepflegten Viertakt-Motors zum Dorf hinzu. Die 20 dezentralen Fertigungseinheiten in anderen Dörfern schließen allmählich und werden durch alternative Franchises abgelöst.
Kurzum: Das Dorf2.0 stellt sicher, dass die Gesamtinstitution stark bleibt und weiterexistiert, selbst wenn die unter ihr angesiedelten Unternehmen radikal sterben und neu entstehen dürfen. Dazu haben Dörfer2.0 gegenüber traditionellen alleinkämpfenden Firmen einen entscheidenden Vorteil: wie mittelalterliche Klöster, die durch die gleichen Werte miteinander verbunden sind, haben auch Dörfer die nötige Vertrauensgrundlage, um ohne Hürden Wissen und Fertigkeiten austauschen zu können, ohne Angst haben zu müssen, dass sie dadurch übervorteilt werden oder ins Hintertreffen geraten.
MODERATORIN: Herr Pelorat, Herr Neo, ich danke Ihnen für das Gespräch!
- Quellenverweis: Zellstrukturdesign von Niels Pfläging und Silke Hermann (Vahlen, 2. Aufl. 2024)↩
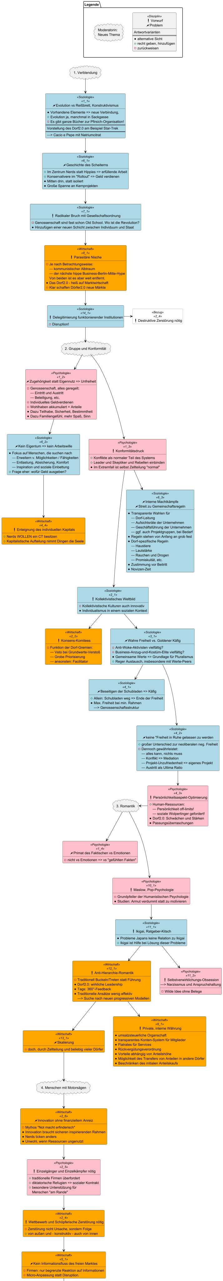
ConceptMap des Inhalts

