
Diamanten und Quarzsand
Diamonds and Quartz Sand; Visual combination of a diamond and quartz sand as a depiction of something very rare and somethinv very common side by side.; By: Janov Pelorat, generated with AI; Copyright: Creative Commons Attribution (CC BY 4.0); Source: Gemini 2.5 Flash Image
Erstellt am 16. Dezember 2025 um 18:01 Uhr
Sollten Sie auf einem Jahrmarkt an einem Geologie-Lotterie-Stand vorbeilaufen, kaufen Sie sich lieber kein Los! Die Wahrscheinlichkeit, dass Sie ein Granit-Los ziehen ist groß und da dieser über Jahrmillionen verwittert, hätten Sie wie die meisten anderen Besucher des Jahrmarkts am Ende des Tages nur ein bisschen Sand in Ihrer Tasche. Das wird Sie umso mehr enttäuschen, hatten Sie doch an der Los-Bude die vielen Bilder glitzernder und glänzender Diamanten regelrecht in ihren Bann gezogen. Aber ach, dafür hätten Sie das Graphit-Los ziehen müssen und dieses Graphit hätte in genau der 150–300km tiefen Erdschicht liegen müssen. Dort sind Temperatur und Druck genau richtig, um ein diamantenes Kristallgitter herauszubilden. Aber das wäre bei weitem noch nicht genug! Erst wenn der frisch gebackene Diamant das Glück hätte, so schnell von einem Vulkan in den oberen Erdmantel geschossen zu werden, dass er sich auf dem Weg nicht doch wieder in seine Kohlenstoff-Einzelteile zerlegt, würde sich der Klunker auch tatsächlich in Ihrer Jackentasche manifestieren – in allen anderen Fällen fände sich dort nur schwarzes Gebrösel. Äußerst unwahrscheinlich, alles in allem!
Mit menschlichen Systemen ist es wie mit Sand und Diamanten: Im Falle von klassischen Siedlungen und Städten läuft es wie von selbst, dass sich Menschen an bestimmten Punkten auf der Landkarte ansiedeln und diese Siedlungen sich immer mehr und größer auswachsen. Bei so etwas wie den Kibbuzim dagegen müssen eine ganze Reihe von Entwicklungen zusammenspielen, damit sich am Ende solche Gemeinschaften ergeben und dann auch noch über viele Jahrzehnte erfolgreich bleiben. Wobei – selbst dort lassen sich Korrosionsprozesse feststellen, so dass man wohlberechtigt fragen kann, ob es diese charakteristischen Gemeinschaften in hundert Jahren noch geben wird oder ob sie – um mit unserer Ausgangsmetapher zu sprechen – zu Staub zerfallen bzw. von klassischen Dörfern kaum noch zu unterscheiden sind.
Mit diesem Artikel möchte ich einer Befürchtung nachgehen, dass das klassische Dorf1.0 selbst in seiner heutigen Version eher dem obigen Sand gleicht, während etwas wie das Dorf2.0 wohl eher in die Kategorie „Diamant“ fällt. Vielleicht ist es sogar noch schlimmer und es ist eine Art alchemistischer sagenumwobener Stein der Weisen! Am Ende beschreibe ich diesen „Lapis Philosophorum“ hier in den schillerndsten Farben, ohne dass er je eine Chance hat, gefunden zu werden, weil die Bedingungen seiner Entstehung viel zu unwahrscheinlich sind.
Merkmale eines Dorfes2.0
Wenn ich aus den bisherigen Gedanken dieses Blogs herausdestillieren müsste, welche Merkmale für ein Dorf2.0 zentral sind, dann wären es diese vier:
-
1) Geteilte Werte: Solange Menschen wild zusammengewürfelt Seite an Seite in Wohnungen leben oder in Büros arbeiten, redet man besser nur übers Wetter, damit man bloß nicht merkt, wie weit die Wert-Narrative der einzelnen Beteiligten auseinanderliegen. So lässt es sich sicher mäßig gut nebeneinanderher leben oder wertschöpfen. Man kann das natürlich auch „gut durchmischt“ und „sehr divers“ nennen. Letztlich läuft es ja aber auf genügend Raum und Distanz hinaus, dass jeder am anderen gut vorbeiglitschen kann, ohne dass es übermäßig zu Konflikten kommt. Wenn wir uns – im anderen Extrem – vorstellen, alle Parteien in einem Haus oder einer Siedlung würden das gleiche säkular-humanistische Werte-Narrativ teilen, welches Gefühl von Gemeinsamkeit, welche Energie würde das freisetzen! Aber bereits hier wirft das Ganze seine Schatten voraus: diejenigen, die Sehnsucht nach einem solchen fast schon glaubensähnlichen Narrativ hätten und ihm folgen würden, sind vermutlich in den seltensten Fällen diejenigen, die mit ihrem Forschen, ihrem Ingenieurssachverstand und ihrem Innovationswillen ein solches Narrativ auch tragen würden. Letzteren fehlt nämlich vermutlich die Neigung zu dieser Schwärmerei oder sie hätten ein eigenes Narrativ und damit keinen Bedarf, sich ein anderes anzueignen.
-
2) Partizipation, geteilter Wohlstand: Zentral für das Dorf2.0 ist, dass man nicht für den Wohlstand von jemand anderem arbeitet, wie z. B. auf einer Ölbohrinsel. Wichtig ist zudem – wir werden es später am Stichwort „Autonomie“ genauer sehen, dass jeder für sich den Eindruck hat, sich maximal entfalten zu können, seine Interessen und Pläne berücksichtigt zu sehen und entweder selbst mit am Steuer zu stehen oder doch zumindest die Möglichkeit zu haben, laut „Halt!“ zu rufen, wenn man die geteilten Ziele oder Werte bedroht sieht. Es ist wie in der Fabel, wo das Huhn dem Schwein anbietet, zusammen einen „Ham & Eggs“-Shop zu eröffnen und das Schwein sagt: „Hey, das passt nicht! Du wärst nur beteiligt, während ich mit Haut und Haaren investiert bin!“ Die Partizipation stellt sicher, dass alle auf die gleiche Weise investiert sind, was Risiken, Erträge, Investitionen und Entscheidungen betrifft.
-
3) Zusammen leben und 4) zusammen arbeiten: Es ist eine Sache, ob ich mit jemandem ein paar Stunden zusammenarbeite und danach in meine private Welt flüchte. Eine ganz andere ist es, mich auch noch darüber hinaus mit seiner Person, seinen Vorlieben und Steckenpferden, seinen sympathischen und unsympathischeren Seiten beschäftigen zu wollen oder zu müssen. Das heißt beileibe nicht, dass es keine Rückzugsmöglichkeiten gibt, Gott bewahre! Aber ist es nicht so, dass erst die Kombination von gemeinsam Leben und Arbeiten die Möglichkeiten zu einzigartigem Tiefgang schafft – samt aller Vor- und auch Nachteile, die das mit sich bringt? Aber auch hier kündigen sich ein paar Schatten an – selbst wenn man tatsächlich einen Weg schüfe, wie sich zwischenmenschliches Drama im Zusammenleben und -arbeiten vermeiden ließe: Die Frage ist, ob sich jene dazu überzeugen ließen, die mit ihrer Innovationsleistung das Gesamtunterfangen tragen würden.
Nun gilt es, eine Vorstellung davon zu bekommen, welche Arten von Personen sich von welchen Merkmalen eines Dorfes 2.0 angezogen fühlen. Die Idee ist deshalb zu überlegen, welche Bedürfnisse die vier Dorf-Merkmale befriedigen dürften und welche Persönlichkeitseigenschaften mit den Merkmalen resonieren. Um das besser tun zu können, stürzen wir uns kurz in einen kleinen psychologischen Exkurs zu Bedürfnissen und Persönlichkeitsdimensionen.
Exkurs in die Psychologie
Bedürfnisse
Im Interview mit Constantin Neo wurde mein Rückgriff auf Maslows Bedürfnis-Pyramide als veraltet kritisiert. Was wir aber in jedem Fall von Maslow übernehmen sollten, ist die sehr sinnvolle Unterscheidung von defizitären Bedürfnisse vs. Wachstumsbedürfnissen. Die Erfüllung defizitärer Bedürfnisse führt gewissermaßen zur Abwesenheit von Unzufriedenheit, aber noch nicht wirklich zu Zufriedenheit. Das Stillen dieser Bedürfnisse wie Hunger, Durst, etc., aber z. B. auch das Bedürfnis nach Geselligkeit (bzw. das Vermeiden von Einsamkeit) und nach Sicherheit bringen uns soweit ins Lot, dass wir uns verstärkt um Wachstumsbedürfnisse kümmern können. Die Wachstumsbedürfnisse und deren Zusammenhänge mit Motivation, Zufriedenheit und Frustration sind Gegenstand der Selbstbestimmungstheorie von Ryan und Deci (2000)1:
Kompetenz (aufgeschlüsselt nach RIASEC-Dimensionen)
Immer dann, wenn wir etwas korrekt vorhersehen oder etwas schaffen, wenn wir der Thermodynamik aktiv entgegenwirken und Ordnung wiederherstellen, erzielen wir damit für uns ein Kompetenz-Erlebnis. Es geht also um erfolgreiches Lernen, Erproben und Entwickeln von Fähigkeiten und Techniken. Auch Neugier, das sich Weiterhangeln von Frage zu Frage, von Herausforderung zu Herausforderung zählt dazu. Die Persönlichkeitsdimensionen bestimmen in Sachen Kompetenz vor allem, welche Bereiche ein Mensch besonders in den Fokus nimmt, um seine Kompetenz zu vergrößern. Wo sich der eine auf die Anfertigung von Möbelstücken stürzt, findet der andere im Unterrichten oder im Mobilisieren anderer Menschen seine Genugtuung. Entsprechend ist es auch das oft für die Berufsberatung genutzte RIASEC-Modell von John L. Holland, 1977 , auf das ich mich hier beziehe, da sich damit Arbeitsinteressen ebenso grob wie hilfreich in die folgenden sechs „Kompetenz-Kategorien“ aufteilen lassen:
| Orientierung | Definition |
|---|---|
| realistisch | - praktische, körperliche Tätigkeiten und sichtbare Ergebnisse ihrer Arbeit - handwerklich / technisch / land-/forstwirtschaftlich orientiert - oft eher konservative Wertvorstellungen |
| forschend | - aufgaben-orientierte, intellektuelle Problemlöser, Zusammenhänge erkennen, Erkenntnisse sammeln - naturwissenschaftlich-mathematische Tätigkeiten - oft eher unkonventionelle Wertvorstellungen |
| künstlerisch | - Bedürfnis nach Ausdruck und Ästhetik, nach dem künstlerischen Verarbeiten von Erfahrungen - kulturell-künstlerische Tätigkeiten |
| sozial | - Gefühl sozialer Verantwortlichkeit und Lust an sozialer Interaktion - pädagogische, soziale Tätigkeiten |
| unternehmerisch | - Führungsfähigkeiten, verbale und kommunikative Fähigkeiten, Freude an Konkurrenz - PR, Geschäftsleben, Verkauf |
| konventionell | - Vorliebe für strukturierte, organisatorische und planerische Aufgaben - Büro- oder Service-Bereich - Schätzen von Status und Besitz, aber Vermeiden von Unklarheit und Unordnung |
Soziale Eingebundenheit
Die Integration in ein soziales Ganzes, Geben und Nehmen, Anerkennung und Respekt sind ein weiteres Wachstumsbedürfnis. In den Persönlichkeitsdimensionen wird sich das Bedürfnis in Hinsicht auf Extraversion vs. Introversion niederschlagen, aber auch die Verträglichkeit, d. h. wie vertrauensvoll und fürsorglich-kooperativ wir mit anderen interagieren, dürfte damit positiv zusammenhängen.
Autonomie
Autonomie ist das Bedürfnis nach Selbstregulation der eigenen Handlungen und der Kongruenz des Handelns mit eigenen Werten und Zielen. Implizit ist damit auch das Streben nach Freiheit und die Minimierung äußerer Zwänge gemeint.
Mit Bezug auf die Autonomie ist vor allem der Bezug zum nächsten Abschnitt interessant (Ehrlichkeit / Bescheidenheit): Wie sehr halte ich mich für berechtigt oder nehme ich mir das Recht heraus, meine eigene Autonomie über die anderer zu stellen?
Zudem wird sich ganz am Schluss die Frage stellen, ob wir für uns allein überhaupt das Maximum der Autonomie erreichen können oder ob nicht die Verbindung (und notfalls auch das Commitment und der Kompromiss) mit Menschen, die unsere Ziele teilen, zu einem deutlich größeren Maß an Autonomie führen kann.
HEXACO als Erweiterung des Big5-Konzepts
Auch wenn sich in den meisten Dimensionen gegenüber dem Big5 nur wenig ändert, ist die hinzugekommene Skala „Ehrlichkeit/Bescheidenheit“ umso bemerkenswerter, da sie ein für soziales Zusammenleben wichtigen Faktor sichtbar macht, statt ihn wie beim Big5 auf verschiedene Sub-Skalen zu verteilen und damit zu „verstecken“ (mehr dazu am Ende des Artikels).
Insgesamt gibt es beim HEXACO-Modell die folgenden Faktoren. Um die untenstehenden Vier-Buchstaben-Kürzel besser zu verstehen, merke ich in Klammern das Buchstabenkürzel an, das z. B. bei 16-Personalities für die jeweilige positive oder negative Ausprägung des Merkmals verwendet wird (ohne die “esoterische” Bedeutung dieser Buchstaben zu teilen).
| Faktor | Ausprägung |
|---|---|
| Offenheit für Erfahrungen | konservativ, vorsichtig (S) vs. erfinderisch, neugierig (N) |
| Gewissenhaftigkeit | unbekümmert, nachlässig (P) vs. effektiv, organisiert (J) |
| Extraversion | zurückhaltend, reserviert (I) vs. gesellig, kontaktfreudig, sozial (E) |
| Verträglichkeit | wettbewerbsorientiert, widerstreitend (T) vs. kooperativ, freundlich, mitfühlend (F) |
| Neurotizismus / Emotionalität | selbstsicher, ruhig (A) vs. ängstlich, emotional, verletzlich (T) |
| Ehrlichkeit-Bescheidenheit | unehrlich, manipulativ, prahlerisch, elitistisch und egoistisch vs. aufrichtig und bescheiden |
Persönlichkeitstypen
In den Artikeln „Big Five – trivial?“ und „Kugelwesen“ lege ich umfänglich den Rahmen dar, in dem ich die Verwendung der Vier-Buchstaben-Kürzel für sinnvoll halte. Kurz zusammengefasst geht es mir darum, einen realistischen Raum aufzuspannen, in denen sich die meisten Personen einordnen lassen, selbst wenn sie nicht die extremen, sondern eher mittige Positionen einnehmen. Es geht darum – sicherlich viel zu vereinfachend – die umgebende soziale Welt in 16 Typen herunterzubrechen und sie sich dadurch vorstellbarer und handhabbarer zu machen. Es ist wie im Marketing, wo man sich gezielt „Personas“ aus klassischen Merkmalen der Zielgruppe zusammenbaut, um sich diese fiktiven Figuren dann vor Augen zu führen, während man z. B. an Dienstleistungen für diese Personengruppen arbeitet.
Im Bezug auf das Dorf2.0 ist die Frage schlicht für jeden einzelnen dieser Typen: Wo könnte sich dieser Typ im Konzept wiederfinden? Was würde ihm gefallen? Oder gar: Wo könnte es Konflikte geben? In der Realität werden sich viele Menschen in einigen oder allen Merkmalen eher mittig auf den Big5-Skalen bewegen, so dass wir hier eher Corner-Cases behandeln.
| Persönlich- keitstyp |
Dominante Traits | Zentrale Motive (16-Personalities) |
|---|---|---|
| INFP-Mediator | Introvertiert, offen für Neues, kooperativ, spontan | Werte leben, Innenwelt ausdrücken |
| ENFJ-Lehrer | Extravertiert, offen für Neues, kooperativ, gewissenhaft | Mit anderen wachsen, tiefe Beziehungen aufbauen |
| ENFP-Aktivist | Extravertiert, offen für Neues, kooperativ, spontan | Ideen umsetzen und andere inspirieren |
| INFJ-Advokat | Introvertiert, offen für Neues, kooperativ, gewissenhaft | Unermüdliche Idealisten, liebenswert, aber zurückhaltend, auf der Suche nach Erkenntnis |
| INTJ-Architekt | Introvertiert, offen für Neues, skeptisch-direkt, gewissenhaft | Welt verstehen und Verbessern, Strategie |
| INTP-Logiker | Introvertiert, offen für Neues, skeptisch-direkt, spontan | Welt verstehen, schlüssige Theorien |
| ENTP-Debattierer | Extravertiert, offen für Neues, skeptisch-direkt, spontan | Zukunft, spannende Themen, „es anderen beweisen“ |
| ENTJ-Kommandeur | Extravertiert, offen für Neues, skeptisch-direkt, gewissenhaft | Herausforderung, Wettbewerb, Anerkennung für Leistung |
| ESTP-Macher | Extravertiert, konservativ, skeptisch-direkt, spontan | Krisen meistern, Thrill |
| ISTP-Virtuose | Introvertiert, konservativ, skeptisch-direkt, spontan | Welt entdecken, Freiheit |
| ISFP-Abenteurer | Introvertiert, konservativ, kooperativ, spontan | Toleranz, Selbstdarstellung, Abwechslung |
| ESFP-Entertainer | Extravertiert, konservativ, kooperativ, spontan | Vergnügung, im Mittelpunkt |
| ISTJ-Logistiker | Introvertiert, konservativ, skeptisch-direkt, gewissenhaft | Präzision, Integrität, Ordnung, Kontrolle |
| ISFJ-Verteidiger | Introvertiert, konservativ, kooperativ, gewissenhaft | hilfsbereit, harmoniebedürftig |
| ESTJ-Verwalter | Extravertiert, konservativ, skeptisch-direkt, gewissenhaft | Planung, Wildwuchs vermeiden |
| ESFJ-Gastgeber | Extravertiert, konservativ, kooperativ, gewissenhaft | Gesellig mit anderen teilen |
Hier müssen wir uns jetzt – möglichst ohne dass der Kopf platzt – noch folgende weitere „Dimensionen“ dazu oder wieder wegdenken:
- Mittlere Positionen: Oft wenn man die einschlägigen Tests2 3 dafür macht, landet man bei Skalen eben nicht im Extrem, sondern eher in einem mittleren Bereich. Wäre z. B. ein INFJ bezüglich der Verträglichkeit nahe der Mitte, dann würde er vielleicht doch eher zu einem IT-Job als zu einem Job tendieren, bei dem Menschen im Mittelpunkt stehen (persönliche Parallelen sind rein zufällig). Oder stellen wir uns vor, dass jemand sehr Spontanes z. B. durch eine Beziehung zu einer eher gewissenhaften Person vom Extrem in die Mitte der Skala rückt und nach einigen Jahren merkt, wie groß die Veränderung gegenüber früher ist.
- Einzukalkulieren ist zudem die emotionale Komponente, die bei der obigen Auflistung komplett ignoriert wurde. Die neurotische Variante des Typs, hätte öfter mit Ängsten und Unsicherheit zu kämpfen, während die ausgeglichen-ruhige Variante der Agenda folgt, ohne dabei unruhig und nervös zu werden.
- Zudem ist dank HEXACO der Faktor ”Ehrlichkeit / Bescheidenheit” für die einzelnen Typen zu berücksichtigen. Am ehesten hilft es vielleicht, sich im Sinne der dunklen Triade jeweils die Dr. Jekyll und Mr. Hyde-Variante der obigen Typen vorzustellen: wie sieht (wieder im Extrem) die egomane, empathielose Variante dieses Typs aus, die andere rücksichtslos für ihre Zwecke ausnutzen würde?
Welche Persönlichkeiten ziehen die Merkmale an?
Kommen wir nach dem psychologischen Exkurs also dazu, die eingangs ausgeführten Merkmale eines Dorfes2.0 mit den psychologischen Konzepten zusammenzubringen: Welche Bedürfnisse und welche Persönlichkeitstypen sprechen auf die einzelnen Merkmale an?
Humanistisch-säkulare Werte – welchen Persönlichkeitstypen wären sie am wichtigsten?
Visualisierung der Typen ist übernommen von www.16personalities.com
Sehen wir uns die generalisierten Merkmale dieser Persönlichkeitstypen genauer an: es sind Menschen, die ihre Werte leben, ihre Innenwelt ausdrücken möchten, die mit anderen wachsen und tiefe Beziehungen aufbauen wollen, inspirieren und als Aktivist:innen Ideen umsetzen wollen. Es sind unermüdliche Idealist:innen, liebenswert, aber zurückhaltend, auf der Suche nach Erkenntnis – geht es nur mir so, oder hören auch Sie bereits das Lagerfeuer und die Gitarre?
Fazit
Schon hier merken wir allerdings: wenn Personen dieses Schlags sich im Engagement für ihre Werte zu Formen von gemeinsamem Leben oder Arbeiten zusammenfinden, dann kommt dabei öfter ein Bio-Bauernhof oder ein Yoga-Retreat als ein Biochemie-Labor oder eine IT-Schmiede heraus. Dazu sind vermutlich Mitglieder in der Minderheit (wir werden sie weiter unten treffen), die auf Fakten und Nüchternheit, statt Schwärmerei pochen, so dass die Wahrscheinlichkeit höher ist, dass das „Säkulare“ doch wieder eher spirituellen Sichtweisen Platz macht. „Du darfst das nicht so materiell, sondern musst es eher ganzheitlich sehen!“
Partizipation, am geteilten Wohlstand arbeiten – wem wäre das am wichtigsten?
Visualisierung der Typen ist übernommen von www.16personalities.com
Auch hier dominiert die Verträglichkeit und Kooperationsbereitschaft, diesmal aber gepaart mit einer gehörigen Portion Ordnung: Wieder ist es wichtig, mit anderen zu wachsen, tiefe Beziehungen aufzubauen, idealistisch, liebenswert, aber zurückhaltend. Es geht aber auch um Hilfsbereitschaft und Harmoniebedürfnis und darum, andere zu unterstützen und großzügig miteinander zu teilen.
Fazit
Es geht eben nicht darum, spontan und unverbindlich mal ein bisschen gemeinsam zu investieren, sondern es geht darum, dass möglichst alles Wichtige genau geregelt ist, jeder seine Rechten und Pflichten kennt und genau daraus langfristige Bindungen entstehen können. Spannend ist, wie auf dieser Ebene die Offenheit für Neues und das Bewahren des Traditionellen Reibung verursachen, wie man es oft beobachten kann, wenn sich Dinge institutionalisieren.
Zusammen leben – für wen ist das vorwiegend eine Option?
Visualisierung der Typen ist übernommen von www.16personalities.com
Angesichts dieser vier Typen kann man bereits die Geräuschkulisse aus der WG-Küche hören: Tiefe Beziehungen und gemeinsame Zeit genießen, Ideen umsetzen, inspirieren und inspiriert werden, dazu jede Menge Spaß und Geselligkeit samt Show-Einlagen und Kostüm-Partys und dabei mit allen den Genuss und die schönen Seiten des Lebens teilen… eine extravertierte Sause!
Fazit
Was neben der geteilten Extraversion auch zutage tritt ist die Konfliktlinie, wer denn schon wieder seine Haare im Abfluss vergessen hat und warum der Putz-Plan schon wieder im Rückstand ist: Gewissenhaftigkeit vs. Spontaneität!
Zusammen arbeiten – aber am liebsten jeder woanders
Visualisierung der Typen ist übernommen von www.16personalities.com
Etwas Spannendes passiert, wenn man RIASEC-Kategorien und die Persönlichkeitstypen „übereinanderlegt“: Wir finden viele Klischees aus Alltagsbeobachtungen bestätigt!
- Die „realistische“ Kategorie passt perfekt zum versierten Handwerker: perfektes Beherrschen der Tools, die Freude am sichtbaren Fortschritt und Erfolg, oft die Liebe zur Freiheit möglichst viel vor Arbeitsprozess selbst zu bestimmen, ein klares Bewusstsein, was „richtig“ gemacht wurde und was „falsch“ ist. Dazu kommt in der extravertierten Variante noch verstärkt die Freude daran, Grenzen auszutesten, sich in Krisen-Situationen zu beweisen, das Adrenalin zu spüren und sich umso mehr zu freuen, wenn man es mal wieder hinbekommen hat. Große Theorie? Langweilig! Hätte, Könnte, Sollte? Fahrradkette! Erst groß erklären, was man da macht oder gar noch zuschauen, wie sich jemand anderes dabei umständlich anstellt? Höllenqualen!
- Dann die forschende Facette: hier ist bei den involvierten Persönlichkeitstypen oft die dominante Motivation, die Welt besser zu verstehen und Bestehendes zu verbessern. Auch die Suche nach der richtigen Strategie oder der schlüssige Theorie steht hier im Vordergrund. In den Extremen finden sich oft jene Typen, denen man bei Brettspielen eher nicht gegenübersitzen will, weil sie die Regeln einsaugen und dann nicht eher zufrieden sind, bis sie die Mechanik durchdrungen und das perfekte Set an Strategien entwickelt haben.
- In der künstlerischen Ausrichtung geht es einerseits um die Freude an der Darstellung – auch von sich selbst, den Zuspruch des Publikums, aber auch um Abwechslung, Ausdruck und Greifbar-Machen von Gefühlen, Gedanken und Werten. Es geht um Ästhetik, aber auch um das konstruktive Verarbeiten dessen, was einen beschäftigt. Spannend hierbei ist, dass es hier oft auch um Spontaneität und die Wahrnehmung des Augenblicks geht, was natürlich andererseits jedem Versuch, es in Schubladen einzuordnen, es planbar und „ordentlich“ zu machen, entgegensteht.
- Viele der Typen, die wir bereits bei den Werten, bei der Partizipation und beim „gemeinsam leben“ kennengelernt haben, tauchen wieder in der sozialen Kategorie auf. Hier haben die Pädagogen und Lehrer, die Kümmerer und Unterstützer ihren idealen Wirkungsort.
- In der unternehmerischen Facette finden wir die Typen wieder, die in unserer Start-Up- und Geschäftswelt aufblühen: Investoren klarmachen, eine Horde von Umsetzenden organisieren und schon können die „dornigen Chancen“ realisiert werden. Hier finden wir jene, die Herausforderung und Wettbewerb suchen, die anpacken und anderer honorieren, wenn sie Initiative übernehmen, die libertären Peter Thiels, bei denen die Zukunft prall gefüllt ist mit spannenden Themen und die Elon Musks, die selbst die Rettungsaktion von Jugendlichen aus einer thailändischen Höhle als markige Herausforderung begreifen, um es anderen zu beweisen. Eine „Chef-Variante“ haben wir aber noch vergessen, nämlich die, der am wichtigsten ist, dass alles geordnet abläuft und vor allem „Wildwuchs“ vermieden wird. Sie bildet gewissermaßen den Übergang zur letzten Dimension.
- In der letzten, der konventionellen Gruppe ist das Hauptkriterium ebenfalls die Ordnung, ebenso wie Präzision, Integrität und Kontrolle einerseits und Harmonie und Hilfsbereitschaft andererseits. Ohne die vielen Menschen dieser Typen wären viele routinierten, sich täglich wiederholenden Arbeiten und Services schlicht nicht vorstellbar.
Fazit
Während wir bei den ersten drei Merkmalen farblich feststellen können, dass wir uns größtenteils im grün-blauen Figuren-Bereich befinden (hohe Verträglichkeit), stellen wir im Bereich der Arbeit fest, dass die meisten dieser Persönlichkeitstypen ihre Stärken dann auch besonders im sozialen Bereich zur Anwendung bringen wollen – was sich dann auch mit der Art und den Vorurteilen gegenüber vielen gemeinsamen Arbeits- und Lebensformen in Übereinstimmung bringen lässt.
Viele der anderen Gruppen, Realist:innen, Forscher:innen, Unternehmer:innen oder Konventionelle, wären reichlich irritiert, wenn man sie aus dem Unternehmen, in dem sie arbeiten, in ein Dorf2.0 entführen würde: „Bring mich bitte zurück! Ich war dort eigentlich ganz zufrieden!“
- Als Forschender konnte ich für gutes Gehalt weitgehend ungestört in meine Problem-Höhlen hinabtauchen, insbesondere wenn ich mir zuvor etwas Narrenfreiheit erarbeitet habe.
- Ich verdiene deshalb so gut, weil mich Realisten meine Chefs als Krisen-Manager oder Profi dorthin schicken, wo es kritische Probleme zu lösen gilt und in den allermeisten Fällen schnurrt die Maschine dann auch nach kurzer Zeit wieder, wenn ich mich drum gekümmert hab!
- Als Unternehmer bin ich ja eigentlich genau der Menschenschlag, der den Kapitalismus in seiner heutigen Form erfunden hat. Ich bin geradewegs die Definition des Fisches im Wasser!
- Als Konventioneller schließlich ist mir sowieso am wichtigsten, dass meine Stellung sicher ist und dass nicht zu viel Chaos und Wildwuchs um sich greifen.
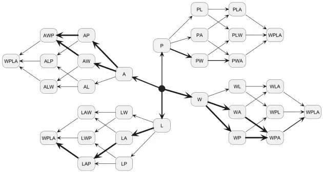
Merkmalskombinationen
Mit Venn-Diagrammen lässt sich ja für Merkmale zeigen, was die Kombination mehrerer Merkmale bedeutet. Mit drei Kreisen – oft auch als Meme – kennen es vielleicht die meisten, wie z. B. hier bei der Darstellung aller möglicher Kombinationen von „gut“, „schnell“ und „günstig“.
Deutlich unbekannter ist, dass das auch ziemlich gut mit vier Merkmalen – und damit für die vier Merkmale, die das Dorf2.0 ausmachen – funktioniert:
Vom Buchstabensalat in die reale Welt
Versuchen wir, die einzelnen Merkmalskombinationen mit Beispielen aus der echten Welt zusammenzubringen.
| Kürzel-(Kombina-tionen) | Beispiele für Institutionen, die dieses Merkmal repräsentieren |
|---|---|
| W | unorganisierte Interessengruppe, Web-Forum, Social-Media-Gruppen |
| P | Genossenschaft, Investitionsgruppe, Anlegervereinigung, Verein |
| L | WG, Großfamilie, Mehrgenerationenhaus |
| A | Unternehmen, Firmen, Universitäten, Schulungszentren |
| LA | Ölbohrinsel, Kreuzfahrtschiff, Forschungsstation in entlegenen Gebieten |
| WL | Studenten-WG (mit ähnlichen (sozial-orientierten?) Studienfächern), Genossenschafts-WG (zur Förderung der Umwelt, etc.), einschlägig ökologische Siedlung von Niedrigenergie-Häusern |
| WP | Klassische Genossenschaften mit einem ideologischen Unterbau, Ethikbanken oder Bürgerenergiegenossenschaften, NGOs |
| WA | Forschungsinstitut mit Werte-Ausrichtung, Unternehmen mit einer Vision, Corporate Social Responsibility (CSR) oder Gemeinwohl-Ökonomie, wenn es ernster gemeint ist |
| PL | Mietshäuser-Syndikat, Wohnungsbaugenossenschaften |
| PA | Zusammenschlüsse von Freiberuflern in Kanzleien, Freelancer-Kooperativen |
| WPL | Ökologische Baugruppen-Projekte im Besitz der Bewohner |
| PLA | Gemeinschaftlich geführte Landwirtschaftshöfe (ohne explizit z. B. ökologische Ausrichtung) |
| WLA | Kirchliche Internatsschulen, Elite-Forschungsinstitute / Think Tanks mit angeschlossenem Campus |
| WPA | Gemeinwohlorientierte Arbeitergenossenschaften / Kollektivbetriebe wie z.B. die Mondragon-Gruppe, Kirchliche Profi-Chöre und Profi-Orchester, nicht-kommerzielle Lobby-Gruppen, vielleicht Theater-Ensembles mit einer bestimmten wertorientierten Ausrichtung |
| WPLA | Kibbuz, Gemeinschaftlich geführte Landwirtschaftshöfe mit Fokus auf Ökologie und / oder Tierwohl, (Christliches Kloster) |
| Hier merken wir bereits, dass die Luft dünner wird, je mehr Merkmale zusammenkommen. Das einzige weiter verbreitete Konzept, das ähnliche Merkmale wie das Dorf erfüllt, ist das Kibbuz, das sich aus einer sehr besonderen geschichtlichen Verschränkung von osteuropäischem Sozialismus, einer Gegenbewegung zum (vorwiegend osteuropäischen) jiddischen Schtetl und der zionistischen Bewegung entwickelt hat. |
Genese
Wechseln wir zum krönenden Abschluss der ganzen Kombinatorik noch in die zeitliche Perspektive. Es fällt ja nicht alles auf ein Mal vom Himmel, sondern es fängt mit einem Merkmal an und dann kommen – wenn es gut läuft – weitere Merkmale dazu, bis wir schließlich beim vollwertigen „WPLA“-Dorf2.0 ankommen.
Wenn man aber versucht, sich die Übergänge jeweils anekdotisch vor Augen zu führen, merkt man schnell, dass einige Varianten deutlich leichter vorstellbar sind als andere. Diese vermutlich wahrscheinlicheren Übergänge sind im Chart unten durch kräftigere Linien visualisiert.
Einstieg über geteilte Werte
- Variante 1: Bei kirchlich-klösterlichen Strukturen standen die geteilten Werte, bzw. das Werte-Narrativ am Anfang: die Bibel, die Mission, der Dienst an Gott und am Menschen. Dazu kam dann das gemeinsame Arbeiten und Leben. Verschiedene sich entwickelnde Kloster-Traditionen haben sich schließlich Stück für Stück institutionalisiert, z. B. in Gestalt der Ordensregeln des Heiligen Benedikt von Nursia.
- Variante 2: Fügen wir eine zweite, modernere Variante hinzu und beginnen mit einer Interessensgruppe, die die gleichen Werte teilt, z. B. „Fridays 4 Future“, ein „Tiny-House“-Stammtisch oder eine Gruppe, die sich für die Hilfe von Flüchtlingen engagiert. Am wahrscheinlichsten ist, dass man zusammen zur Tat schreiten, sich engagieren möchte, ins Handeln kommen möchte und schließlich z. B. durch eine öffentliche Förderung Gelder bekommt (WA). Entweder es fand schon zuvor eine größere Institutionalisierung statt (Satzung, Verantwortlichkeiten, Entscheidung über die Investition von Mitteln, Entscheidung über Aufwandsentschädigungen, sofern Mittel verfügbar, etc.) oder dieser Schritt kommt erst nachdem finanzielle Mittel verfügbar sind. Der finale Schritt, dann auch noch in räumlicher Nähe zusammen leben zu wollen, ist dann schon wieder ein Stück unwahrscheinlicher. Bei der Arbeit mit Flüchtlingen könnte er sich z. B. daraus ergeben, dass auch nachts jemand vor Ort sein muss, andere der Person Gesellschaft leisten, sich weitere Anreize ergeben (z. B. günstiger Wohnraum, da Flüchtlingsvolumen sinkt) und es dadurch zum letzten Stadium kommt.
Fazit
Über geteilte Werte liegt der Einstieg nahe, aber gerade in unserer heutigen Welt ist der letzte Schritt doch eher unwahrscheinlich, dass am besten alles in räumlicher Nähe und mit intensiverem Zusammenleben auch nach der Arbeit stattfindet. Zudem – wir haben es oben bei den Werten gesehen – steht ausgehend von den involvierten Persönlichkeitstypen oft das Soziale (oder vielleicht auch das existenziell Sozialromantische) im Mittelpunkt, nämlich die Landwirtschaft und damit der Gedanke, fernab von gesellschaftlichen Zwängen und in relativer Autarkie an der gemeinsamen Utopie zu basteln.
Einstieg über die gemeinsame Arbeit
Nehmen wir an, Menschen lernen sich kennen, weil sie im gleichen Unternehmen arbeiten.
- Variante 1, Prekäre Geschäftslage: Die Marktsituation könnte sich schwierig entwickeln und sich ein Ausweg in Richtung „mehr Partizipation“ bieten: höhere Verantwortung, Investition eigener Mittel, dafür höhere Gewinn-Beteiligung. Alternativ könnte z. B. eine Insolvenz zu einer Spaltung der Geschäftsführung und Belegschaft führen, sodass die progressivere Hälfte es mit einem schlankeren, partizipativen Modell versucht. Ist man auf diese Weise bereits umfassend auch finanziell investiert, dürfte auch der Gedanke naheliegen, näher an dem Ort zu leben, an dem sich auch die Frage der persönliche Existenz entscheidet.
- Variante 2, Innovationsdruck: Die konservativen Gründer (z. B. Sägewerk) stellen fest, dass ihr altes Geschäftsmodell nicht mehr lange tragen wird und holen sich explizit motivierte Nerds und „Visionäre“ an Bord, die neue Geschäftsfelder und Ideen entwickeln. Man stellt fest, dass man eigentlich die gleichen Werte teilt, wenn auch in konservativer oder progressiver Auslegung und so beschließt man – auch zur Sicherung des künftigen gemeinschaftlichen Erfolges – ein partizipativeres Modell für den Betrieb der Firma.
Weil Sägewerk und Dorf ohnehin relativ fernab von allem mitten in der Pampa liegen, bietet es sich zunächst an, alle paar Tage wieder nach Hause zu fahren. Wenn die Pampa und die Menschen dort dann aber immer mehr zum Zuhause mutieren, dann könnte es auch zum engeren Zusammenleben dort schließlich kommen. - Variante 3, Star Trek, außer Konkurrenz: Wenn man Star Trek story-chronologisch (nicht produktions-chronologisch) über die komplette Serie verfolgt, angefangen mit „Enterprise“, dann steht sicherlich zunächst die Aufgabe im Vordergrund, dank des neu erfundenen Warp-Antriebs und dank der vulkanischen Unterstützung den Weltraum zu erkunden. Mit den Raumschiffen ergibt sich automatisch die Situation einer abgelegenen Forschungsstation oder einer Ölbohrinsel, d. h. dem gemeinsamen Leben und Arbeiten. Die Werte (Exploration, Pluralität, Diversität, Wissenschaft) und das Partizipationsmodell (Replikatoren, Geld hat geringe Bedeutung) ergeben sich gewissermaßen aus der gesellschaftlichen Gesamtentwicklung und dem Fokus der Sternenflotten-Akademie, die diese Werte noch zusätzlich fokussiert und z. B. in elaborierte Mediations- und Führungsstrukturen übersetzt.
Fazit
Diese Variante gefällt mir von allen deshalb am besten, weil sich damit die unterschiedlichsten wirtschaftlichen Richtungen realisieren lassen. Zudem dürften die Beteiligten bzgl. ihrer Typen deutlich heterogener sein. In Variante 2) haben wir z. B. die Realisten und Konventionellen als Ursprung, die aber merken, dass sie mit ihren traditionellen Mitteln allein nicht weiterkommen. Entsprechend holen sie Unternehmerische und diese wiederum Forschende hinzu, die Ideen entwickeln sollen, wie man aus dem Vorhandenen etwas Innovatives machen könnte. Die Sozialen und Konventionellen sorgen für passende Rahmen-Services wie Kost und Logis.
Problem am Einstieg über die gemeinsame Arbeit ist, dass wir ja gerade heute und gerade in den zukunftsträchtigen Feldern mit Firmen-Konstruktionen zu tun haben, die es unwahrscheinlich erscheinen lassen, dass eins der beiden Szenarien überhaupt eintritt. Stattdessen würde am Ende eines Insolvenz-Verfahrens in den allermeisten Fällen eine Übernahme durch einen neuen Eigner samt Umstrukturierung oder gar eine Zerschlagung oder Liquidation stehen.
Einstieg über das gemeinsame Leben
- Variante 1, Das klassische Dorf: Nehmen wir ein kleines klassisches Dorf mit Wirtshaus, Schafzucht und Wollverarbeitung. Auch hier lebt man zusammen, unterstützt sich, spielt, feiert und trinkt. Die Hilfe wächst sich zu gemeinsamer Arbeit aus, z. B. was die Woll-Verarbeitung betrifft – vielleicht noch mit Färberei und Weberei dazu. Ggf. versteht man sich sogar so gut, dass man genossenschaftliche Regeln festlegt, die darauf abzielen, dass jeder sein Auskommen hat und alle bei neuen Vorhaben involviert sind. Ggf. werden sogar Investitionen dadurch ermöglicht, sowie ein Schlüssel, wie die Anteilseigner am Gewinn beteiligt werden. Ein tieferer Blick auf viele ländliche Dörfer offenbart (früher noch mehr als heute) sogar so etwas wie ein geteiltes Werte-Set, nur dass das halt hierarchisch-konservativ-religiös ausgerichtet ist, statt progressiv-humanistisch.
- Variante 2, aktuelle Strömungen, insbesondere in Ostdeutschland:
- Die rechts-esoterische Anastasia-Bewegung oder vergleichbare Nazi-Ideologien, die versuchen – meist im Osten Deutschlands – das konservative Dorf1.0 in eine Art Nazi-Variante von Dörfern2.0 zu verwandeln.
- Die linksprogressive Antwort darauf, z. B. in Form von Polylux, die mit vielen Projekten versucht, dem etwas Positives und Hilfreiches entgegenzusetzen.
Fazit
Vermutlich gibt es für etliche klassische Dörfer einen „Sweet Spot“, wo die Größe, die räumlich dichte Anordnung sowie die Verzahnung durch gemeinsame Projekte und berufliche Aktivitäten so eng war, dass es fast eine Art Dorf2.0 gewesen wäre, wenn
- die Ausrichtung progressiv säkular-humanistischer wäre (gegenüber den traditionell eher konservativ-religiösen Werten)
- jemand mit ausreichend Einfluss den aktuellen Sweet Spot erkannt hätte (ist im Nachhinein natürlich deutlich einfacher als in der Situation selbst) und ihn zusammen mit allen Beteiligten auf irgend eine Art institutionalisiert und ritualisiert hätte.
- der Erfolg der Zusammenarbeit nicht soweit zu einem Wachstum geführt hätte, dass das Dorf Stück für Stück ins Kraut schießt und zur anonymeren Kleinstadt oder gar Stadt wird. Die Institutionalisierung und Kapitalisierung sowie Entwicklungen von außen (mehr Zuzug aus rein pragmatischen Gründen) tun dann ihr Übriges, dass Vereinzelung und wachsende Anonymität um sich greifen.
Bezogen auf die Diamanten-Metapher am Anfang käme das im Entstehungsprozess in etwa dem Moment gleich, wo die Bedingungen stimmen, dass sich aus Graphit durch Hitze und Druck der Diamant entwickelt und man als gottähnlicher Beobachter voller Vorfreude dabei im Zeitraffer zuschaut, wie die Kristall-Struktur Gestalt annimmt. Dann baut sich sogar noch vulkanischer Druck auf, um den Diamanten in obere Erdschichten zu spülen, aber da lässt der Druck schon wieder nach und die erforderliche Geschwindigkeit wird nicht erreicht, so dass der Diamant auf dem Weg nach oben wieder in seine stabilere Graphit-Struktur zurückfällt.
Einstieg über die Partizipation bzw. das Schaffen gemeinsamen Wohlstands
- Variante 1, basierend auf einem Mietshäuser-Syndikat-Projekt: Nehmen wir an, an und für sich heterogene Mieter:innen eines Hauses beschließen, es im Kollektiv zu kaufen und gehen damit eine partizipative, den Wohlstand fördernde Verbindung ein. Nun wird es beliebig unwahrscheinlich, indem z. B. das Mietshaus im Erdgeschoss die Voraussetzungen für zwei Geschäftsräume bietet. Unter den Bewohner:innen ist – welch Zufall – eine Optikerin und ein Hör-Akustiker mit Faible für Sound-Anlagen und die jeweiligen Geschäfte beginnen so richtig zu explodieren, als beide beginnen, mit audiovisuellen Erlebnisräumen zu experimentieren und ein weiterer Mitbewohner, ein Künstler und Influencer, all das einem größeren Publikum vorstellt. Die partizipative, wohlstandsmehrende Form, mit der alles als Eigentümer-Gemeinschaft beginnt, erweitert sich auf die aktuelle Form des Arbeitens, sodass sichergestellt ist, dass niemand zu kurz kommt. Um Platz für Labor-Werkstatt und Auditorium zu schaffen, richten die Bewohner eine gerade leerstehende Wohnung als Gemeinschaftsküche und Wohnzimmer ein, und funktionieren die bisherigen Wohnungen zu kleineren WG-Zimmern um. Erst am Schluss gesteht man sich ein, dass alle sich deshalb so gut verstehen, weil ihnen die gleichen Dinge wichtig sind.
- Variante 2, orientiert an der c-base, Berlin: Start-Punkt ist hier der Verein, die Mission und die Werte als „Ethical Hacker“ sowie das spielerische Lernen, gemeinsames Experimentieren und Spaß-Haben. Durch die technisch-forschende Ausrichtung dürfte unter den präsenten Personen die Verträglichkeit und die Extraversion ein bisschen geringer ausgeprägt sein, sodass man die eine oder andere kompetitive Note erwarten darf und die Wahrscheinlichkeit, dass es zu intensiver Zusammenarbeit oder gar Zusammenleben kommt, geringer ausfallen.
Fazit
Zur grausig an den Haaren herbeigezogenen Variante 1 bleibt mir nur der Wunsch, sie mit Heino Ferch als Hör-Akustiker und Veronika Ferres als Optikerin zu verfilmen! Andererseits wird in der c-base-Variante (im negativen Sinne) erkennbar, dass gerade in der Mischung vieler verschiedener Persönlichkeitstypen ein Erfolgsgeheimnis liegt – was sich z. B. auch im Geschlechterverhältnis ausdrückt.
Tragen wir alles zusammen!
Zu wenige (und zudem noch ähnliche) Köche verderben den Brei
Je älter ich werde, desto frustrierter bin ich von der umgebenden kommerzialisierten Schubladenwelt und der Arbeitswelt, aber daraus folgt ja noch lange nicht, dass die Realisierung eines Dorfes 2.0 wahrscheinlicher wird. Nichtsdestotrotz war ungefähr die erste Dorf2.0-These: weil ich mich danach sehne und ich es mir sehr gut vorstellen kann, muss es eigentlich auch andere geben, die das wollen und damit teilt sich die Welt auf in „die, die wie ich sind“ und alle anderen. Je mehr ich darüber nachdenke, desto mehr frage ich mich allerdings, ob die “die, die wie ich ticken”-Gruppe vielleicht nur aus einem einzigen Mitglied, nämlich mir selbst, besteht.
In einer daran anschließenden Phase war der Gedanke, dass das Dorf2.0 eigentlich für jeden der 16 Persönlichkeitstypen Vorteile mit sich bringen muss, die sich außerhalb nicht so leicht finden lassen.
Netter Ansatz, aber nicht zuletzt dieser Artikel lässt mich noch eine dritte Hürde nehmen: Dörfer2.0 sollten nicht nur jedem Typ etwas zu bieten haben, sondern eine gewisse Vielfalt an Typen ist überhaupt erst die Grundbedingung dafür, dass sie entstehen und funktionieren können – samt den nötigen Systemen incl. Mediation, dass sich diese unterschiedlichen Naturen nicht gegenseitig an die Gurgel gehen!
Am Beispiel des schwierigen Entstehens eines Dorfes2.0 wird klar, warum das so ist:
- Dominieren die Sozialen und / oder Künstler, entwickelt es sich zur Kommune oder zum Kollektiv. Fehlen sie, dann fehlt schnell die Nestwärme, die Überraschung und das Charmant-Liebenswürdige.
- Dominieren die konventionellen Traditionalisten, landen wir beim ignorant-innovationsfeindlichen konservativen Dorf1.0 – die Straße blitzsauber, der Bäcker jeden Tag ab 6:00 Uhr geöffnet, aber die Angst vor Chaos und Wildwuchs lauert in jedem Winkel. Fehlen die Konservativen, andererseits, fehlen die unermüdlichen Zahnräder, die mit ihrem Funktionieren jede Zivilisation am Leben halten, weil sie eben gerade nicht dazu neigen, sich selbst und die Welt um sich herum allzu sehr in Frage zu stellen.
- Dominieren die Unternehmer, mutiert alles zur durchoptimierten Hire&Fire-Startup-Holding. Fehlen sie, fehlt der anpackende Wille, der auch gegen Widerstände etwas vorwärtsbringt.
- Dominieren die Forscher:innen, dann kommt man in vielen Fällen vermutlich nicht über Nerd-Höhlen, Pet-Projekte und Experimentierwiesen hinaus. Fehlen sie, dann ist es leicht, es sich in Bekanntem bequem zu machen und damit jeglichen spielerische Innovationskraft und Forscherdrang zu verlieren.
- Und alles scheitert sowieso, wenn die Realisten fehlen, um die Solar-Anlage zu montieren, den Anbau durchzuführen und die sanitären Anlagen auf Vordermann zu bringen.
Wenn man sich all das anschaut, muss man fast Respekt vor traditionellen Organisationen bekommen, wo der finanzielle Druck auf Arbeitnehmerseite und der hierarchische Aufbau dazu führen, dass all die Persönlichkeitstypen irgendwie doch soweit zusammenspielen, dass am Ende ein Mehrwert dabei herauskommt.
Anders herum wird aber auch klar, was für einen Kraftakt es bedeutet, das ganze deutlich partizipativer hinzubekommen und das dann auch noch so attraktiv zu gestalten, dass man Lust darauf bekommt, nicht nur miteinander arbeiten, sondern auch noch in räumlicher Nähe miteinander leben zu wollen.
Warum etwas ändern?
Es liegt auf der Hand: viele Persönlichkeitstypen – nehmen wir z. B. wieder die Unternehmerischen, die Forschenden und die Realisten – können sich sehr gut mit Vereinzelung, Schubladen und traditionellen Unternehmensstrukturen arrangieren. Wozu etwas ändern? Und wenn der Chef doch zu sehr nervt, dann kann man immer noch sein eigenes Unternehmen gründen und selber Chef sein! Für die Konventionellen zählt sowieso das Althergebrachte und die Tradition mehr als das ungewisse Neue. Zudem sind die Schubladen und 9-to-5-Jobs nicht die schlechteste Lösung, um möglichst viel Zeit mit der Familie, dem Reisen und dem Hobby zu verbringen. Und selbst wenn die Sozialen noch in jungen Jahren von der einen oder anderen Utopie träumen, ist auch hier die Versuchung groß, im Etablierten seinen Platz zu finden. Gesetzt den Fall, der Geist der Rebellion ist doch stark genug, dann fällt die Wahl sicherlich eher auf die sizilianischen Bio-Hof in Selbstverwaltung als auf ein Pharma- oder Ingenieursdorf in Berlin oder Karlsruhe.
Da sich so viele ganz passabel mit klassisch organisierter Arbeit und der Teilung der Lebensaspekte anfreunden können, müssen Ansätze wie das Dorf2.0 schon einiges aufbieten, um die gewohnte traditionelle Schiene zu verlassen!
Dennoch…
Ich ringe schon viel zu lang mit diesem Artikel, weil mich die eigene Argumentation in ihrer Ausweglosigkeit fast an den Punkt geführt hat, meine Gedankenspiele zum Dorf2.0 zu begraben. Aber dann, kurz vor der Kapitulationserklärung, bäumt sich doch wieder etwas in mir auf.
Der naive Take (HEXACO: Ehrlichkeit / Bescheidenheit)
Gar nicht so leicht zu erfassen, was man sich wünscht! Von vielen Menschen umgeben zu sein, die auf der HEXACO-Persönlichkeitsdimension Ehrlichkeit/Bescheidenheit eine hohe Punktzahl erreichen, trifft es nur halb, je länger ich darüber nachdenke. Ist nicht mindestens genauso wichtig, warum jemand ehrlich und bescheiden sein will?
Von eine Horde gottesfürchtiger Priester und Pfarrer umgeben zu sein, ist sicherlich ganz nett, aber es wäre vielleicht nicht der inspirierendste Abend, auch wenn er wohl ziemlich ehrlich und bescheiden ausfiele. Erst wenn der Tatendrang, der Entdeckergeist und die Neugier, sowie die Hoffnung, dazukommen, dass es die Menschheit doch noch packen könnte, entsteht der Flow, der aus dem Manifest spricht! Da geht’s nicht um „Gewinnen oder Verlieren“ als Nullsummen-Spiel, um Blenden und Täuschen. Es geht auch nicht darum, dass wir immer lieb und brav und ehrlich sein müssen, damit uns die anderen liebhaben. Es geht darum, dass wir in ein anonymes zufälliges kaltes Universum „hineingeworfen“ wurden wie Überlebende einer Flugzeug-Katastrophe auf eine Insel. Gegeneinander arbeiten ergibt da überhaupt keinen Sinn! Das Explorieren und der Aufbau der Insel geht nur konstruktiv miteinander und die Stoßrichtung muss in eine abgesprochene Richtung gehen.
Auf diese Art von Insel-Ehrlichkeit und -Bescheidenheit hätte ich in der Tat sehr viel Lust.
Endlich Fisch im Wasser
Träumen Sie auch manchmal davon, dass es einen Ort gäbe um einfach auszusteigen? Alles vorbei mit der individuellen Verantwortung, das eigene Leben jonglierend zu organisieren. Vorbei das Risiko, dass das Kartenhaus, das man sich mühsam aufgebaut hat, zusammenfällt, weil das Finanzamt überraschend Forderungen stellt, eine Abmahnung eintrudelt, Youtube den Algorithmus ändert, durch KI der Job eingespart wird oder weil ein Foto auf der Webseite zwar urheberrechtlich ausgezeichnet ist, aber im Detail eben nicht ganz formal korrekt. Das Gruselige ist, dass irgendwo in meinem Hinterkopf ein kleiner Franz Kafka darauf wartet, dass jemand an die Tür klopft und man erleichtert aufatmet: „Ist es endlich so weit? Na dann wollen wir mal. Wie schlimm wird es denn?“ Oder der Stress, die Arbeitskraft und Kreativität mal an den einen oder den anderen zu vermieten. Vorbei, dieser gefühlte Druck, Rechenschaft darüber abzulegen, dass man „gut gelebt“ und „viel erreicht“ hat. „Mein Haus, mein Auto, mein Boot!“
Zwar würde eine Flucht ins Dorf2.0 die Probleme nur auf eine andere Ebene verlagern, aber man wäre eben auch nicht allein damit. Es wäre stets ein gemeinsamer Kampf mit Recherche, Schlachtplänen und – hoffentlich – einer gemeinsamen Siegesparty. Insofern ist das Dorf2.0 für mich gleichbedeutend mit dem Wunsch oder der Hoffnung, dass es so etwas wie einen sicheren kreativ-produktiven Rückzugsort, eine Art Weiterentwicklung weg vom mittelalterlichen Kloster geben könnte, einen Raum , wo Arbeit und Produktiv-Sein, Forschen und Lehren, soziales Engagement, Privatleben und konstruktiver politischer Kampf zu einer Einheit zusammenkommen, statt wie in unserer Realität künstlich getrennt zu werden, samt all dem Irrsinn, der dadurch entsteht.
Und selbst wenn diese Fluchtburg nur in meiner Vorstellung existiert – gerade in wahnsinnsschwangeren Zeiten wie diesen brauche ich sie.
Alles gesehen
Geht es nur mir so, dass ich den Eindruck hab, alles gesehen zu haben und nur noch sehr selten von etwas positiv oder negativ überrascht zu werden? Ist das normal, wenn man älter wird? Oder liegt es an der Einfallslosigkeit unseres Schubladen-Alltags?
Ich will nur kurz negativ werden, was mich an Positivem oder Negativem eben NICHT überrascht:
- In der großen Politik Narzissmus, schlechte Kompromisse, Populismus statt Fakten und Lösungen, die tatsächlich Probleme anpacken statt nur Symptome zu lindern
- Öffentliche Prestige-Projekte, die dann an stümperhafter Umsetzung scheitern, als ob Ministerpräsidenten die Könige und Flughäfen und Bahnhöfe die Dome unserer Zeit wären
- In der Lokal-Politik, Projekte, die versuchen, Bürger-Engagement zu ersetzen durch politische Initiativen, die dann gerne finanziell wie hinsichtlich der Nutzung zum Debakel führen.
- Im Kommerziellen phallische Bürotürme aus Stahlbeton und einfallslos sterbender Einzelhandel in Innenstädten – und die einzige Alternative, die einfällt, wenn wieder eine Filiale der Kette schließt: noch ein Café.
- Im Urlaub seelenlose Ansammlungen von Tourismus-Betrieben, Buden, Gastro- und Hotelgewerbe und ab und zu für die Kids ein Spielplatz.
- In der Stadt Wohn-Silos oder klassizistischer Pseudo-Historismus, statt moderner Ästhetik und modernen Herausforderungen mit moderner Architektur Rechnung zu tragen
- Im Dorf öde Neubaugebiete mit Zugezogenen und Supermärkten auf der grünen Wiese, ein paar historische Gebäude in öffentlicher Nutzung und mit etwas Glück noch ein hoffentlich noch nicht geschlossenes Gasthaus. Vielleicht noch am Hang die italienische Terracotta-Villen-Träume des Bürgermeister-Sohns, der Kontakte zur Baywa hat und erfolgreich in die Familie des lokalen Futtermittel-Krösus einheiraten konnte.
- Läden, deren Besitzer oder Angestellte so tun, als wären Kunden Freunde, aber wo beginnt das Geschäft und wo hört die Freundschaft auf?
- Trends, die maßlos aufgeblasen werden, um dann kurze Zeit später unter gurgelndem Stottern wieder in sich zusammenzusinken
- Museen wie das Futurium in Berlin oder ähnliche „immersive Spektakel“ (bald auch in Ihrer Stadt!), bei denen man den Eindruck bekommt, reputatationsbedürftige Politiker würden zusammen mit public-relations- und greenwashing-süchtigen Unternehmen dienstbeflissene Beamte beauftragen, Schlipsträger:innen mit öffentlichen Geldern zu überschütten, um „hipp über Zukunft zu diskutieren“ und das Ergebnis sind dann teure, aber seelenlose Ausstellungen, bei denen ein Großteil des Publikums in den vielleicht etwas weniger trivialen „Labor-Teil“ mangels Überfüllung gar nicht erst reinkommt.
- Vielleicht ein bisschen überraschend im Nicht-Überraschenden, aber auch das berühmte „Herz für Kinder“-Spendensammeln, das Weihnachtsessen für Obdachlose oder das ehrenamtliches Engagement für Flüchtlinge kommt für mich unter dieser Rubrik. Bei „Charity“ schwingt stets viel zu wenig mit, die erbärmlichen Zustände an der Wurzel abzuschaffen. Auch eine Perspektive und Hilfe zur Selbsthilfe zu geben, kommt oft zu wenig vor. Ein Dorf2.0 würde sich zwar wohltätig engagieren, aber das Ziel ist es eben, schon den Menschen zu erahnen, der später keiner Hilfe mehr bedarf oder politisch die Ursache zu beseitigen, welche die Hilfe überhaupt nötig macht.
Und was überrascht mich?
- Wikipedia zum Beispiel, das Fediverse (auch wenn ich es nicht hinbekomme, es zu nutzen), Linux und ganz allgemein OpenSource. Leute schaffen etwas, organisieren sich, stoßen etwas an, nicht weil sie daran verdienen, sondern weil es das einfach geben sollte.
- Kollektive wie das „Zentrum für politische Schönheit“, die völlig auf Spenden basiert Aktionen schaffen, die nicht nur zum Nachdenken anregen, sondern genau die Richtigen völlig in Rage versetzen.
- Gruppen wie die französische Theater-Kompanie „La Machine, die riesige mechanische Monstren zum Leben erwecken, gerade weil man trotz aller Kommerzialisierungsnotwendigkeit noch das künstlerische und technisch-mechanische Herzblut spüren kann. Wäre es statt eines Unternehmensprojekts ein Dorf2.0-Massenphänomen, dann würde „La Machine“ vielleicht sogar zu einem Breiten-Phänomen! Viele Dörfer, die mit Mechanik, Ingenieurswesen und Fertigung ihr Geld verdienen, würden ähnlichen Spaß wie „La Machine“ dabei entwickeln, ihre Stadt öffentlichkeitsirksam von solchen Monstren heimsuchen zu lassen! Dazu kämen vermutlich Video-Projektionen und Drohnen-Choreographien samt dazu passendem Soundtrack natürlich.
- Architekten und handfest-talentierte Träumer wie Antonio Gaudí oder Friedensreich Hundertwasser… Aber wäre es nicht großartig, wenn analog zur kirchlichen Architektur unser gesamter öffentlicher Raum an viel mehr Stellen als heute durch ungewöhnliche Architektur oder Kunst aufgebrochen würde? Aber hoffentlich weniger, weil sich reiche Industrielle oder Politiker das wünschen, sondern weil Dörfer2.0 – und damit engagierte Bürger – erworbenen Reichtum darin investieren, ihre thematischen Akzente und Anliegen nach außen sichtbar zu machen!
All diesen Dingen ist gemein, dass es eben nicht um schnöden Broterwerb geht, sondern um Herzblut. Menschen empfinden etwas als notwendig, selbst wenn es Monstren sind, die die Phantasie anregen, und dann schaffen sie das einfach – ob man damit auch irgendwie Geld verdienen kann, ist erst mal zweitrangig…
Wir brauchen noch Tausende Wikipedias, tausende technische und soziale Wunder, die alle neoliberalen Unkenrufe der naiven Unrealisierbarkeit gnadenlos dem Spott preisgeben! Und ich bin guter Dinge, dass uns Dorf2.0-Strukturen diesem Ziel näherbringen würden, aber zur Autonomie kommen wir ja jetzt!
Auf der Suche nach der maximalen Autonomie
Autonomie ist, wie bereits weiter oben definiert, das Bedürfnis nach Selbstregulation der eigenen Handlungen und der Kongruenz des Handelns mit eigenen Werten und Zielen. Implizit ist damit auch das Streben nach Freiheit und die Minimierung äußerer Zwänge gemeint.
Man könnte leicht dem Irrtum aufsitzen, dass man maximal vereinzelt das höchstmögliche Maß an Autonomie besitzt: ich verdiene allein mein Geld, von dem ich mir alles kaufen kann, was ich benötige, muss mich mit einem Minimum an Menschen absprechen und arrangieren, vielleicht ziehe ich mir sogar einen Großteil meines Gemüses im eigenen Garten – maximale Autonomie! Die „Raus!“-Artikelserie macht deutlich, dass die Isolierung und die Anonymisierung und Verdienstleistung starke Trends sind, damit der Einzelne ein höheres Maß an Autonomie erreichen kann. Die Serie zeigt aber auch, welche Schattenseiten und Limitierungen darin liegen.
Das Konzept „Dorf2.0“ trifft nun die Annahme, dass es jenseits des lokalen Autonomie-Maximums noch ein globales Maximum existiert, das nur im Zusammenwirken vieler erreicht werden kann. Letztlich geht es um den – zugegeben nicht trivialen Akt – im gemeinsamen Leben und Arbeiten deutlich weniger Autonomie zu verlieren als durch das gebündelte Engagement zu gewinnen. Ein paar Beispiele:
- Wenn jemand Musik sehr gerne mag, dann mag es maximal unkompliziert sein, allein Musik zu machen, sich vielleicht sogar an der eigenen DAW (Digital Audio Workstation) sein eigenes Orchester zusammenzustellen. Aber im Zusammenspiel mit mehreren zu jammen, sich gegenseitig neue Impulse zu geben und sich anzutreiben, kollektiv in eine größere Zahl an Instrumenten, Soft- und Hardware zu investieren und vieles mehr – das ist schon eine ganz eigene Kategorie von „Musik mögen“.
- Nehmen wir an, jemand begeistert sich für Computer-Technik – auch hier sind die Möglichkeiten wieder um ein Vielfaches größer, wenn sich mehrere Dorfbewohner teure Infrastruktur teilen, sie ggf. teils zum Geldverdienen und teils zum eigenen Spaß oder künstlerischen Ausdruck verwenden, sich gegenseitig inspirieren. Vielleicht würde die 3D-Brille dann nicht wie bei mir seit Jahren in der Schublade verstauben, sondern sie mag bei mehreren kurzzeitige Euphorie-Schübe auslösen und wer weiß – vielleicht findet sich schließlich jemand, der sogar über längere Zeit einen Nutzen dafür findet.
All die Konzepte, Ideen, Werte und Regeln rund ums Dorf2.0 sind nichts anderes als der Versuch, diesem Autonomie-Sweet-Spot für alle am nähsten zu kommen. Es geht um den Punkt, an dem
- einerseits jedem Einzelnen so viel Freiheit, Privatsphäre und finanzielle Autonomie wie möglich bleibt und
- dennoch ein gemeinsames Leben, Arbeiten und Nutzen von Ressourcen gelingt.
Genau dieses Spannungsfeld unter Beteiligung der obigen Persönlichkeitstypen zu optimieren und zu einem stabilen Maximum zu führen ist eine Art sozialpsychologische Raketenwissenschaft. Und das Gemeine ist: Im Gegensatz zu Physik oder Chemie reichen eben nicht eine Hand voll brillanter Köpfe. Es braucht intuitive Macher, gute Beobachter und Theoretiker , die Methoden und Techniken aus Erfolg und Misserfolg ableiten, Experimentatoren, die das testen und gute Trainer, die die erfolgreichen Praktiken dann in die Breite tragen können.
Das Gute an all dieser Mühe ist aber: Hier ist der mögliche Autonomie-Zuwachs noch nicht zu Ende. Sobald es mehrere Dörfer2.0 gibt, ergeben sich nochmal ganz neue Möglichkeiten:
- Kooperation und Austausch mit Dörfern2.0 in touristischen Gebieten. Diese sind vielleicht nicht in vor Innovation und Kultur-Szene brodelnden urbanen Gebieten, aber durch einen Austausch können beide Seiten jeweils das beste beider Welten kombinieren.
- Das gleiche gilt für urbane vs. rurale Regionen: die einen haben Platz, um sich auszubreiten, Flächen zum Lagern und Ausprobieren, günstige Lebensbedingungen u. v. m. Die anderen bringen wiederum Innovationsimpulse u. v. m. mit.
- Ähnliches gilt für Wintersport, Tauchen, Segeln und Bergsteigen. Auch hier bieten sich Kooperationen an. Spannend ist dabei vor allem, dass an den Hobbies ja auch die jeweiligen Themen vor Ort hängen, für die sich die Dörfer engagieren. So würden die Austausch-Gäste z. B. nicht nur Alpenluft genießen, sie würden sich zudem am Aufbau eines neuen Unterstands in den Alpen beteiligen oder an der Erhebung von Bodenproben mitwirken.
Und nun?
Die Lage ist also schwierig und grenzt an ein hoffnungslos unwahrscheinliches Unterfangen. Andererseits gibt es aber genügend rationale wie irrationale Gründe und Sehnsüchte, warum ich weiterexplorieren und das Konzept anderen schmackhaft machen möchte. Schauen wir also zunächst, welche Strategien sich vermutlich nicht lohnen. Dann werfen wir einen Blick auf eine eher zynisch-passive und schließlich auf eine hoffnungsvoll-aktive Strategie, um dem Ziel näherzukommen.
Was sich nicht lohnt
Als IT-verliebtes Spielkind hatte ich eine Zeit lang die Idee, über eine Simulation eine Art Beweis erbringen zu wollen, dass ein Dorf2.0-Ansatz in der Summe und im Ergebnis für alle Beteiligten viel effektiver und sinnfälliger ist als traditionell-hierarchische Unternehmen, aber genau das würde komplett am Ziel vorbeigehen, denn das ist gar nicht die entscheidende Frage. Das will eigentlich überhaupt niemand wissen. Die Frage ist nicht, ob es funktioniert und effektiv ist. Die Frage ist, wie und auf welchem Wege man Menschen überhaupt dazu bringen kann, den schwierigen Weg hin zum Dorf2.0 zurücklegen zu wollen. Mindestens genauso wichtig ist, ob es dann auch gelingt, dieses Konglomerat dauerhaft stabil auf Erfolgskurs zu halten!
Für ebenso erfolglos würde ich es halten, „es jetzt einfach mal anpacken zu wollen“. Wir haben weiter oben gesehen, wie schnell so ein Unterfangen kippt und in zig verschiedene Richtungen „entgleisen“ kann. Solange alle Beteiligen nicht ähnliche Vorstellungsbilder im Kopf haben, wohin es gehen soll und wohin eben nicht, träumt der eine von einer händchenhaltenden Wir-haben-uns-lieb-Kooperative, der andere von einer disziplinierten Herde und deren Selbstaufopferung und der dritte von einem geschmeidigen Wirtschaftsbetrieb, bei dem den Einzelnen gar nicht auffällt, wie sehr sie ausgebeutet werden.
Die zynisch-passive Variante
Nicht zuletzt angesichts der Überflutungen im Südosten der USA und der Waldbrände im Südwesten konnten Psycholog:innen mal wieder zeigen, dass Katastrophen nicht nur dazu führen, dass sich Gemeinschaften bilden und/oder näher zusammenrücken, sondern dass deren Mitglieder gegenüber Einzelkämpfern deutlich bessere Chancen haben, diese Katastrophen körperlich und psychisch gesünder zu überstehen.
Insofern könnte man wachsende ökonomische Ungleichgewichte, das Aufkommen autoritärer Regime und die Notwendigkeit zum Widerstand, sowie Naturkatastrophen und künftige kriegerische Auseinandersetzungen um knapper werdende Ressourcen als Faktoren betrachten, die es wahrscheinlicher machen, dass Dörfer2.0 entstehen. In der Metapher dieses Artikels entsprächen diese Faktoren dem immensen Druck in großer Tiefe und den Magma-Strömen, welche die die Diamanten erfolgreich in den äußeren Erdmantel katapultieren. Dagegen wären der wirtschaftliche Aufschwung und die Globalisierung Mitte/Ende des vergangenen Jahrhunderts eher als eine Quarzsand-Phase der wachsenden Vereinzelung zu betrachten.
Die hoffnungsvoll-aktive Strategie
Was wenn es gelänge, tatsächlich so etwas wie „soziale Science Fiction“ zu schreiben? Geschichten, in denen es weniger um unsere technologische Zukunft geht, sondern um unsere soziale Zukunft und – ganz wichtig – nicht als eine der vielen Dystopien, sondern eher in Richtung realistische Utopie? Es wäre eine Art Star Trek, aber hier auf der Erde, viele Raumschiffe mit zweihundert bis dreihundert Personen Besatzung, aber nicht irgendwo in den Weiten des Weltraums, sondern in der Stadt, auf dem Land, am Meer und im Gebirge, mal hunderte Kilometer von einander und mal auf der gegenüberliegenden Straßenseite!
Nun stellt sich allerdings ein Problem: wie schreibt man über “konstruktive Zusammenarbeit” und “erfolgreich gelöste Konflikte”? Action im Kampf gegen „das Böse“, Mord und Totschlag als äußerstes Extrem gesellschaftlicher Probleme und Verwerfungen – das ist der Stoff, aus dem die meisten Geschichten gesponnen sind! Meine – noch sehr vorläufige – Idee dazu ist es, die Idee der Spielbücher dafür wieder zu reanimieren und den Leser damit an den Entscheidungen, die das Dorf2.0 in die eine oder andere Richtung treiben, zu beteiligen. Das könnte auch mit einer groben buchhalterischen Kalkulation untermauert sein, sodass die sich entwickelnden Szenarien auf einer realistischen Basis stehen.
Zielgruppe wäre – klar – die ganze Breite von Menschen, die durch „Zeitgeist“, Nachrichtenlage und düsteren Klima-Prognosen zur Hoffnungs- und Perspektivlosigkeit neigen – wie ich selbst. Insbesondere was diesen Artikel hier betrifft, habe ich aber insbesondere einen Persönlichkeitstypus im Fokus: meinen eigenen, INFJ. Ja, es gibt extrem viel unhaltbares MBTI-Geschwurbel da draußen, aber ich hoffe, dass an einer Sache was dran ist – nicht zuletzt, weil ich das an mir selbst spüre: wir sind Brücken – Brücken zwischen Intro- und Extraversion, zwischen dem träumenden Kopf in den Wolken einerseits und gewissenhafter Planung andererseits. Wir arbeiten über weite Strecken intuitiv, haben aber stets das Bedürfnis zu erklären, wie wir ganz handfest zu einer (hoffentlich funktionierenden) Lösung gekommen sind. Und wir verstehen geduldig gleichermaßen die gnadenlose Pragmatiker:in wie die zögerliche grübelnde Person, die sich prokrastinierend um die längst fällige Entscheidung herumzudrücken versucht.
Sollte es gelingen, dass diese Persönlichkeitstypen eine solche soziale Science Fiction lesen und sich in ihr verlieren, dann wächst die Chance, dass sie die Organisationen, denen sie ggf. vorstehen, in die Nähe eines Dorfes2.0 lenken und das wiederum ist – wie oben dargestellt – der vielversprechendste Pfad, mit dem diese Idee eine gewisse Traktion entwickeln könnte.
Manchmal ist es schlauer, zuerst die Sehnsucht nach Diamanten in die Köpfe zu zaubern, statt sich zu früh damit zu verausgaben, mit viel Aufwand Hitze und Druck zu produzieren! Hoffen wir, dass das auch für die Realisierung von Dörfern2.0 die richtige Strategie ist.
